...
-
发布了文章 2026-02-13
微博:天虹兑换码回收-高盛首席法律顾问因与爱泼斯坦关系密切即将辞职
-
发布了文章 2026-02-13
鹿客科技递表港交所:小米贡献六成营收压价又压账 过半机构投资方已进入退出期
...
-
发布了文章 2026-02-13
韩国SK集团董事长密集会晤硅谷巨头 布局AI半导体生态
...
-
发布了文章 2026-02-13
中央戏剧学院连续4任表演系主任落马,其中3人系主动投案
...
-
发布了文章 2026-02-13
理想汽车法务部:成功捣毁一处制售假冒理想品牌充电桩的窝点
...
-
发布了文章 2026-02-13
2025年商业银行总资产总负债双增 专家:存款“搬家”不影响流动性总量
...
-
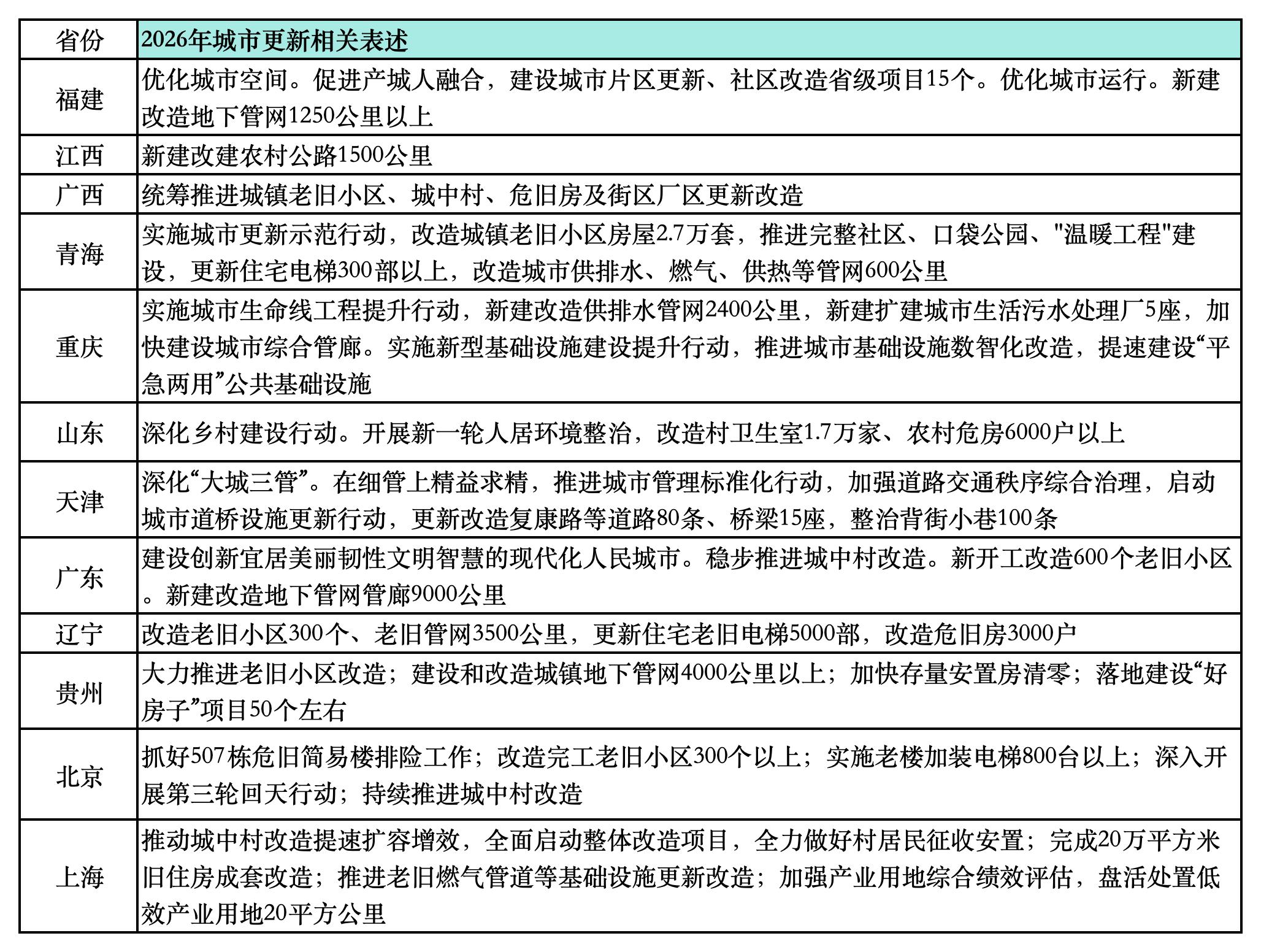
发布了文章 2026-02-13
2026年地方“两会”八大亮点
...
-
发布了文章 2026-02-13
受加密货币走弱影响 加密货币交易所Coinbase第四季度由盈转亏
...
-
发布了文章 2026-02-13
特朗普在称自己“未参与”派拉蒙与网飞之争的几天前,曾与大卫・埃里森会面
...
-
发布了文章 2026-02-13
网易订阅:阳光卡-分析:德国10年期国债收益率料在本季度剩余时间内波动不大
...











