近日,国家能源局华北能源监管局发布关于对北京盛昌电力建设有限公司、天津韬慧绿能建设工程有限公司以及中绿能(天津)建设集团有限公司等单位行政处罚的信息。
处罚事由分别为:
一、北京盛昌电力建设有限公司通过国家能源局资质和信用信息系统申请人员变更,变造低压电工作业证书办理人员入职申请的行为构成提供虚假资料。以上行为违反了《中华人民共和国行政许可法》第三十一条第一款的规定。
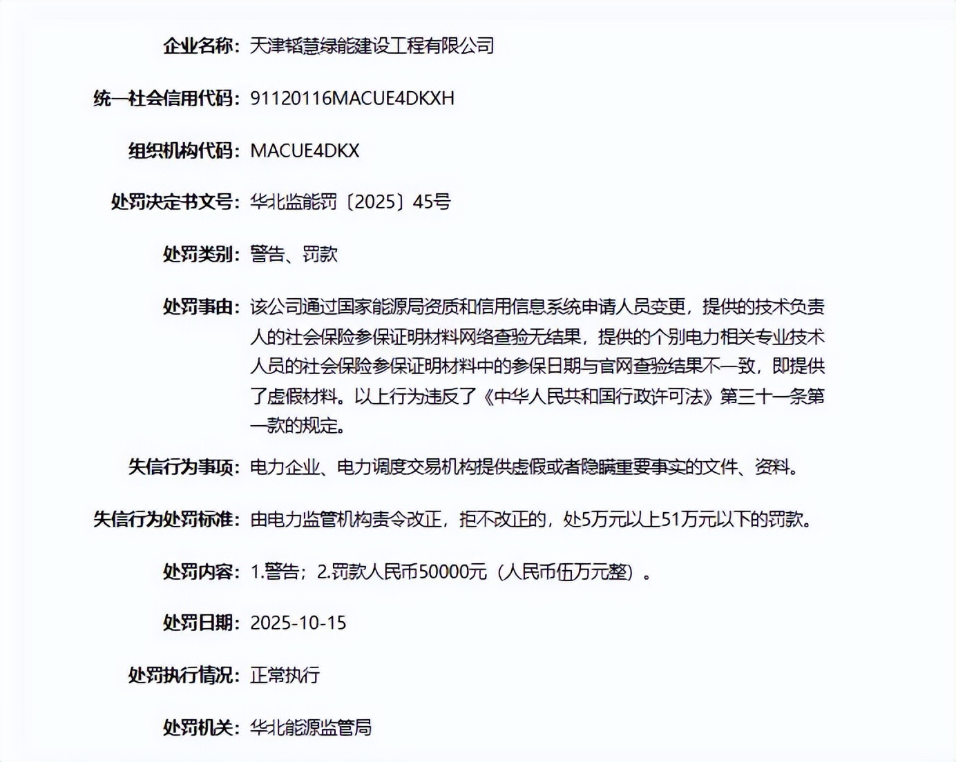
二、天津韬慧绿能建设工程有限公司通过国家能源局资质和信用信息系统申请人员变更,提供的技术负责人的社会保险参保证明材料网络查验无结果,提供的个别电力相关专业技术人员的社会保险参保证明材料中的参保日期与官网查验结果不一致,即提供了虚假材料。以上行为违反了《中华人民共和国行政许可法》第三十一条第一款的规定。
三、中绿能(天津)建设集团有限公司通过国家能源局资质和信用信息系统申请人员变更,变造了社会保险参保证明材料办理人员入职申请,提供了虚假材料。以上行为违反了《中华人民共和国行政许可法》第三十一条第一款的规定。
上述三家企业的失信行为均属于电力企业、电力调度交易机构提供虚假或者隐瞒重要事实的文件、资料。对此,华北能源监管局依据相关规定,对上述企业作出警告并罚款人民币50000元(人民币伍万元整)的行政处罚。



原标题:《三家能源企业因提供虚假资料被罚!》

