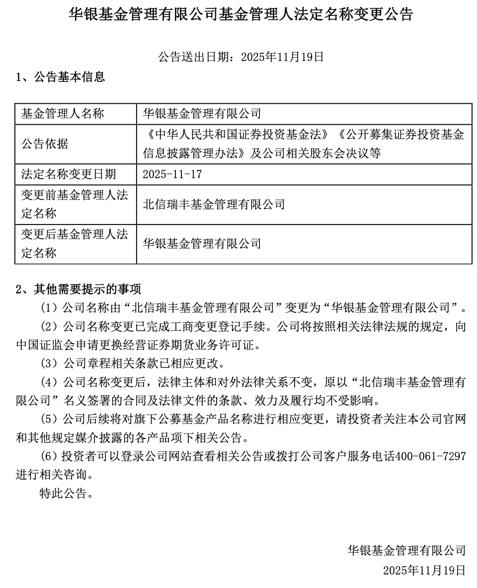
北信瑞丰基金正式更名为华银基金。
11月19日,北信瑞丰基金管理有限公司(简称“北信瑞丰基金”)发布法定名称变更公告,自2025年11月17日起公司更名为华银基金管理有限公司(简称“华银基金”)。澎湃新闻记者注意到,北信瑞丰基金公布的新logo与华夏银行基本一致。
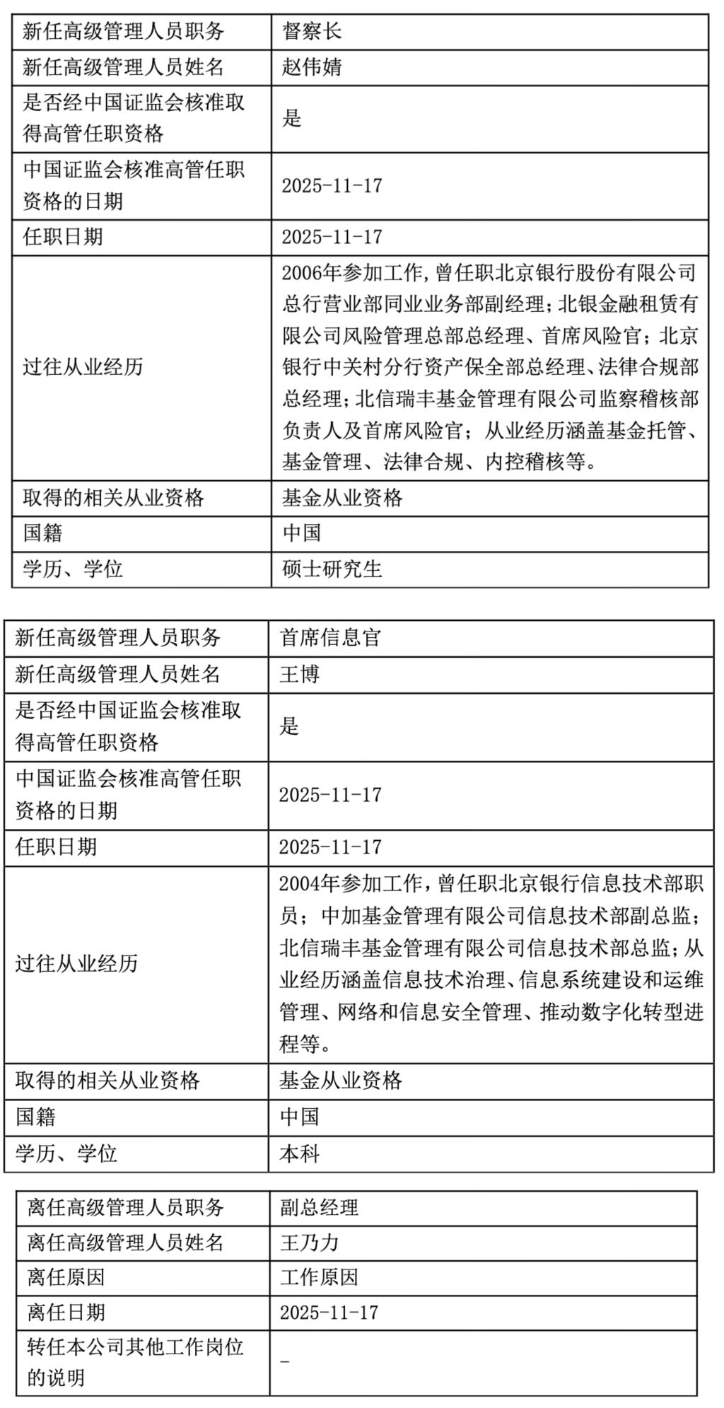
此外,就在公司宣布更名的前一天,11月18日,北信瑞丰基金同时发布三条高管变更公告,新任赵伟婧为督察长,新任王博为首席信息官;王乃力则因工作原因离任公司副总经理一职。
年初至今,北信瑞丰基金已有五位核心高管发生变动,涉及董事长、总经理、副总经理、督察长及首席信息官等关键职位。
新logo与华夏银行基本一致
11月19日,北信瑞丰基金发布法定名称变更公告,自2025年11月17日起公司更名为华银基金。
公告说明,公司名称变更已完成工商变更登记手续,将按照相关法律法规的规定,向中国证监会申请更换经营证券期货业务许可证,后续将对旗下公募基金产品名称进行相应变更。名称变更后,法律主体和对外法律关系不变,原以北信瑞丰基金名义签署的合同及法律文件的条款、效力及履行均不受影响。

值得一提的是,澎湃新闻记者注意到,北信瑞丰基金公布的新logo与华夏银行基本一致。而在11月10日,华夏银行官方新闻信息发布平台则发布了一则关于北信瑞丰基金的招聘启事。
此前,市场曾流传华夏银行有意收购北信瑞丰基金的消息。在此背景下,北信瑞丰基金此次的更名举动,尤为引发了市场对其股权结构可能生变的关注。
对此,有知情人士向澎湃新闻记者透露道,此次北信瑞丰基金更名主要是基于品牌升级、精准传递品牌定位的考虑。“华夏银行对公司业务开展、渠道拓展、投研合作等方面都给予了大力支持。目前双方暂无股权关系。”
官网资料显示,北信瑞丰基金成立于2014年3月17日,是经中国证监会证监许可【2014】265号文批准,由北京国际信托有限公司与莱州瑞海投资有限公司共同发起设立的基金管理公司,是一家“信托系”公募。
从股权结构来看,目前,北信瑞丰基金的第一大股东仍为北京国际信托有限公司,持股占比60%;第二大股东为莱州瑞海投资有限公司,持股占比40%。
进一步穿透股权可知,北京国际信托有限公司由北京国资实际控制,而北京国资同时对北京银行与华夏银行拥有实质性控制权。
值得注意的是,目前北信瑞丰基金的几位核心高管均具有北京银行或华夏银行的履职经历。

核心管理层“大换血”
就在公司宣布更名的前一天,11月18日,北信瑞丰基金同时发布三条高管变更公告,新任赵伟婧为督察长,新任王博为首席信息官,任职日期为2025年11月17日。同时,王乃力则因工作原因自11月17日起离任公司副总经理一职,且不转任公司其他工作岗位。
从新任督察长赵伟婧、首席信息官王博的个人履历信息可以发现,两人均曾任职于北京银行。

年初至今,北信瑞丰基金已有五位核心高管发生变动,涉及董事长、总经理、副总经理、督察长及首席信息官等关键职位。
从公司管理层变动历史来看,在近六年时间里,北信瑞丰基金已变更了四任董事长和四任总经理。
2019年11月26日,公司第一任董事长周瑞明因工作需要离任;2021年,总经理、两位副总经理、督察长先后离任;2023年8月,第二任董事长李永东和总经理赵远峰双双离任。
另据北信瑞丰基金旗下基金2025年8月底公布的半年报,2025年5月19日,北信瑞丰基金被北京证监局要求责令改正并暂停受理公募基金产品注册六个月的行政监管措施,原因是公司治理、内控机制、监管材料报送及信息披露等方面存在不足。
同时,公司第三任董事长、代任督察长夏彬于今年6月13日被北京证监局采取“认定为不适当人选”的行政监管措施,原因是对管理人公司治理、内控机制、监管材料报送及信息披露等问题负主要责任。
不过,据中国基金业协会信息公示,截至11月19日,夏彬的基金从业资格证书状态“正常”,从业机构仍为北信瑞丰基金。
2025年8月8日,北信瑞丰基金公告称,新任宣学柱为公司总经理,任职日期为2025年8月6日;刘晓玲因工作原因离任。彼时,北信瑞丰基金第四任董事长也悄然“空降”,由夏彬变更为刘彦雷。
其中,新总经理宣学柱曾担任华夏银行广州分行党委委员、中山分行行长、总行金融市场部副总经理职务。新任董事长刘彦雷则为北京银行体系内成长起来的“老将”,拥有超过20年的行内工作经验,曾担任北京银行董秘、北京银行业务总监、天津分行党委书记、行长等职务。
公司规模单季度暴增超668%
据Wind数据,北信瑞丰基金的管理规模自2018年开始处于快速增长期,在2020年一季度末触及高峰,达133.95亿元;但此后公司规模便开始极速下滑,在2023年一季度末甚至仅剩15.49亿元。
截至2025年二季度末,北信瑞丰基金的管理规模仍为27.06亿元,而到了三季度末,公司管理规模陡然飙升至207.90亿元,环比增幅达668.29%,在公募机构中位列第118位。其中,债券型基金规模便高达202.23亿元,占比为97.27%。
进一步梳理不难发现,该公司规模的暴增主要归功于旗下“北信瑞丰鼎盛中短债”一只产品。该基金规模从二季度末的0.14亿元急剧膨胀至三季度末的171.15亿元,成为拉动整体规模的绝对主力。然而,与规模的狂飙形成鲜明反差的是其持续低迷的业绩表现,截至11月18日,从该基金在近六月、近一年、近三年及近五年等多个维度的回报率来看,排名均位于同类产品后10%。
另从北信瑞丰鼎盛中短债披露中报可知,该基金的持有人100%来自机构;10月17日,该基金公告称,为保护现有基金份额持有人的利益,保障基金平稳运作,暂停接受对该基金个人投资者的申购、转换转入及定期定额投资业务的申请。
对此,有市场猜测,此次涌入的百亿级资金极可能来源于单一或少数机构,且为新任管理层上任加之股东方赋能带来的资金支持。
业内人士指出,依赖单只产品与机构资金的“冲量”式增长,虽可快速做大规模,但也带来了客户集中度过高、潜在流动性管理和业绩压力的多重挑战。在新管理层与股东方赋能的故事之外,公司能否将短期规模优势转化为长期、健康的产品线与业绩竞争力,仍是华银基金未来亟待证明的核心命题。

