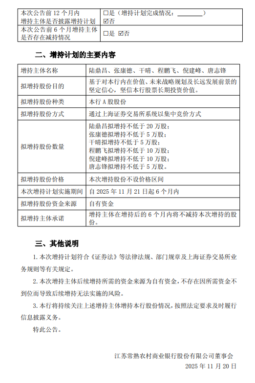
11月20日金融一线消息,公告,行长陆鼎昌、副行长张康德、干晴、程鹏飞、倪建峰及董事会秘书唐志锋拟自2025年11月21日起6个月内通过上交所集中竞价增持A股不少于55万股,其中陆鼎昌不少于20万股,张康德、干晴、唐志锋各不少于5万股,程鹏飞、倪建峰各不少于10万股,资金来源为自有资金,增持后6个月内不减持。
初步报告显示西班牙高铁事故发生前铁轨已出现断裂
永辉预亏21亿上热搜:“胖改”之后,顾客称“越改越贵”
好看视频:瑞幸咖啡礼品卡-直击达沃斯|对话世界经济论坛执行董事蒋瑞杰:中国正重塑全球技术创新与治理格局
直击达沃斯|对话海信视像总裁李炜:真正的国际化,是在当地“扎下去”
外卖骑手“随手拍”,扒开“幽灵外卖”的画皮
中韩探讨了中朝韩高铁项目?中方回应
知乎精选:纸质万里通券-ATFX:黄金挑战5000美元 白银逼近100美元
财政部、央行:定于1月28日进行2026年中央国库现金管理商业银行定期存款(一期)招投标