2025年11月19日,一场牵动金融圈的行政诉讼在北京市西城区人民法院开庭审理。
这起由德州凯元热电有限责任公司(下称:凯元热电)状告国家金融监督管理总局(下称:金融监管总局)及金管总局青岛监管局(下称:青岛金管局)的诉讼,再次揭露了华夏银行股份有限公司青岛分行(下称:华夏银行青岛分行)违法发放贷款及违规为兄弟单位的融资租赁行为提供托底担保。
此前白鹿新闻、华夏时报等多家媒体报道称,2016年初,凯元热电急需资金,经华夏银行青岛分行牵线,与华夏金融租赁有限公司(下称:华夏金租)签订了4亿元的融资合同。但作为交换条件,凯元热电接受了华夏银行青岛分行三笔价值6082.65万元的不良贷款债权。事后,凯元热电发现这三笔贷款存在违规发放贷款行为,于是将华夏银行青岛分行逐级投诉到青岛金管局和金融监管总局。(详见白鹿新闻早前深度报道:曾被中央环保督察组点名的山东德州再陷“关停小煤电机组造假”事件背后:为收回民企独家供热经营权,区管委会提前3年关掉“免关”热电厂)
随后,青岛金管局、金融监管总局分别作出了调查意见书及驳回凯元热电的行政复议书。凯元热电由此认为,青岛金管局未能认真依法履职调查华夏银行青岛分行的违法问题,故将上述两被告诉至法庭,要求法院判处青岛金管局履行法定职责,并对华夏银行青岛分行的违法行为进行处罚并公示处罚结果。
焦点1:银行未对部分抵押物实地查验
白鹿新闻了解到,原告、被告双方首先在法庭上就“华夏银行青岛分行是否违规发放贷款”问题展开了激烈辩论。
青岛金管局表示,基于现有的证据材料,未发现“企业贷款资料不符合贷款条件”“抵押物均存在权利瑕疵”“恶意隐瞒相关情况,将上述三笔贷款的债权转让给了凯元热电公司”等问题,但核查却发现了华夏银行青岛分行未对部分抵押房产进行实地查验的问题(如下图)。

本文图片来源为:启文、谢林丝及受访者提供
根据《中华人民共和国商业银行法》第三十六条规定,“商业银行贷款,借款人应当提供担保。商业银行应当对保证人的偿还能力,抵押物、质物的权属和价值以及实现抵押权、质权的可行性进行严格审查。”而《个人贷款管理暂行办法》第十五条也作出了相应的规定,“贷款调查应以实际调查为主、间接调查为辅,采取现场核实、电话查问以及信息咨询等途径和方法。”
“由于银行未对上述抵押物尽到严格审查义务,而导致这三笔贷款债权收不回,最终造成凯元热电资金链断裂,债台高筑,面临破产的风险。”凯元热电代理律师林宗兵表示,“如果按照正常的银行放贷审核流程,华夏银行青岛分行是不可能不发现上述企业的贷款资料不符合条件的。在如此明显的违规情况下,华夏银行青岛分行依然违法发放了上述三笔贷款,其恶意隐瞒行为导致了凯元热电接收了这三笔不良贷款债权,应当追究银行负责办理三笔贷款业务人员涉嫌违规发放贷款罪的刑事责任。”
凯元热电律师表示,根据相关法律规定,青岛金管局具有对投诉举报进行处理的法定职责。监管部门接到举报进行调查过程中,已发现华夏银行青岛分行存在未对部分抵押房产进行实地查验的审核不严问题,但调查意见书未告知部分抵押房产指哪些、涉及贷款金额为多少;且对于华夏银行青岛分行的违规行为,既未说明处理措施、处理结果,也未说明华夏银行青岛分行整改了哪些地方、哪些人接受了处罚,更未对处理结果公开、公示。于是,凯元热电还请求法院撤销两被告先前对其作出的调查意见书及行政复议书。
此外,青岛金管局还认为,上述三笔贷款中的三块抵押土地的问题不属于答辩人监管职责范围,建议凯元热电向自然资源部门反映,后续处理过程中若发现涉嫌违法犯罪线索,将依法移送公安机关。
焦点2:青岛分行确实出具了托底函
白鹿新闻注意到,此案争议的焦点是华夏银行青岛分行是否向兄弟单位华夏金租提供了托底担保。据公开资料显示,华夏银行青岛分行与华夏金租同隶属于华夏银行股份有限公司。
针对凯元热电提到的“为了欺骗凯元热电公司,华夏银行青岛分行还虚假承诺……由华夏银行青岛分行担保协调延期还款”等问题,青岛金管局在答辩中表示,经核查,在凯元热电的融资租赁业务审核过程中,华夏金租对政府平台担保的作用和凯元热电的民营企业性质有顾虑,希望华夏银行青岛分行对业务出具托底函。2016年4月21日,华夏银行青岛分行召开行长办公会,会议确定“由华夏银行青岛分行向华夏金融租赁公司出具托底函”, 华夏银行青岛分行反馈相关函件已提交至华夏金租,分行未留存函件副本,目前函件内容无法查明。由此,无法证实凯元热电反映的上述问题(如下图)。

在庭审中,青岛金管局认为,根据其监管职责,就托底函问题也向华夏银行进行了调查核实。华夏银行根据青岛金管局提交的证据表示,他们确实向华夏金租出具过相应的材料,但因年代久远,他们没有留底,并且这也不是银行必须留账的业务,所以实际内容确实未留存原件。
凯元热电律师指出:华夏银行青岛分行对其未能提供托底函副本的解释明显违背常识常理,作为大型金融机构,华夏银行青岛分行对外出具如此重要的函件是不可能不留存副本的;此外,银行出具重要函件并召开行长办公会讨论表决,不可能没有会议记录,也不会不对函件内容和表决结果进行记录存档。因此,作为被告的青岛金管局在履行监管职责时,虽然调取了此次行长办公会的会议记录,但未向华夏金租调取该托底函,其不履行法定监管职责,属于违法行为。
据此,凯元热电表示,金融监管总局和青岛金管局应当依职权调取华夏银行青岛分行涉案行长办公会的会议纪要,一并向华夏金租调取该托底函,进而对该托底函的合法性、合规性进行调查核实认定,应当依法对华夏银行青岛分行确实存在的违反金融监管规定行为给予行政处罚,并认定相关责任人员的违法责任。
凯元热电还指出,华夏银行青岛分行是否向华夏金租出具了托底函,托底函内容及是否送达华夏金租等事项均是华夏银行青岛分行单方说辞,被告青岛金管局并未向华夏金租进行调查核实,系怠于履行查处职责。青岛金管局则表示,该局已在举报核查过程中要求华夏银行青岛分行提供相关材料,调取了相关会议纪要,但鉴于华夏金租并非该局的监管对象,该局要求华夏银行青岛分行协调华夏金租提供相关函件。
焦点3:专家认为银行存在违法担保
华夏银行青岛分行向华夏金租提供托底担保函是否构成违法?
白鹿新闻就此采访了一些法学专家,他们一致表示,从青岛金管局核实的情况来看,华夏银行青岛分行在凯元热电融资事件中确实存在提供担保托底保函行为,明显违反了《金融违法行为处罚办法》和《中华人民共和国银行业监督管理法》之规定。
据宜春学院法学院邹建辉副教授介绍,《金融违法行为处罚办法》第十三条明确规定,金融机构不得出具与事实不符的信用证、保函、票据、存单、资信证明等金融票证。金融机构弄虚作假,出具与事实不符的信用证、保函、票据、存单、资信证明等金融票证的,给予警告,没收违法所得,并处违法所得1倍以上5倍以下的罚款,没有违法所得的,处10万元以上50万元以下的罚款;对该金融机构直接负责的高级管理人员、其他直接负责的主管人员和直接责任人员,给予开除的纪律处分;构成非法出具金融票证罪或者其他罪的,依法追究刑事责任。
邹建辉解释,《中华人民共和国银行业监督管理法》第二十一条也作出了相应的规定,银行业金融机构应当严格遵守审慎经营规则。银行业金融机构的审慎经营规则,由法律、行政法规规定,也可以由国务院银行业监督管理机构依照法律、行政法规制定。前款规定的审慎经营规则,包括风险管理、内部控制、资本充足率、资产质量、损失准备金、风险集中、关联交易(包括担保、保函)、资产流动性等内容。
邹建辉还表示,青岛金管局在履行监管职责时,明知华夏银行青岛分行出具托底函就是担保行为,既未依上述法律法规对其违反金融监管规定行为依法给予处理,也未向华夏金租调取托底函这一关键证据,属于不履行法定职责。青岛金管局这种流于形式的调查处理方式,并未全面公正查明举报问题,其调查结果明确了华夏银行青岛分行在办理抵押过程中缺少现场勘察,针对该违规行为,应当按照规定告知凯元热电“将依法予以处理”,但青岛金管局并未告知也未处理。
但青岛金管局在庭审中辩称,针对凯元热电的举报事项,该局已依法履行法定监管职责,凯元热电的诉讼请求没有任何事实和法律依据,依法不应当得到支持。而金融监管总局辩称,该局作出的被诉复议决定认定事实清楚,程序合法,结论正确,同样请求法院依法驳回凯元热电的起诉或诉讼请求。
白鹿新闻查询网络发现,华夏银行青岛分行提供托底担保行为并非全国个例。据早前报道,2017年11月21日,原银监会向广发银行发出行政处罚决定书,对其惠州分行违规担保案件违法违规行为罚没合计7.22亿元。银监会表示,2016年12月20日,广东惠州侨兴集团下属的2家公司在“招财宝”平台发行的10亿元私募债到期无法兑付,该私募债由浙商财险公司提供保证保险,但该公司称广发银行惠州分行为其出具了兜底保函。由此暴露出广发银行惠州分行员工与侨兴集团人员内外勾结、私刻公章、违规担保案件, 涉案金额约120亿元,其中银行业金融机构约100亿元,主要用于掩盖该行的巨额不良资产和经营损失。
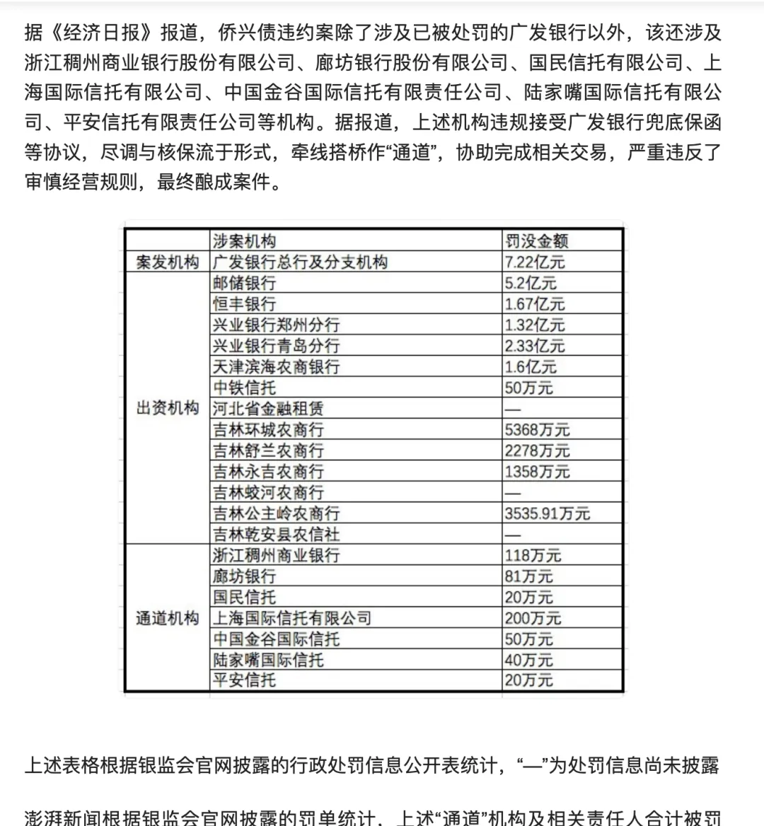
在这一事件中,10多家金融机构拿着广发银行惠州分行出具的托底函,先后向广发银行询问并主张债权。白鹿新闻援引澎湃新闻的早前报道称,据《经济日报》报道,侨兴债违约案除了涉及已被处罚的广发银行以外,该案还涉及浙江稠州商业银行股份有限公司、廊坊银行股份有限公司、国民信托有限公司、上海国际信托有限公司、中国金谷国际信托有限责任公司、陆家嘴国际信托有限公司、平安信托有限责任公司等机构。据报道,上述机构违规接受广发银行兜底保函等协议,尽调与核保流于形式,牵线搭桥作“通道”,协助完成相关交易,严重违反了审慎经营规则,最终酿成案件(如下图)。

该事件发生后,银监会对涉案银行人员依法追责。报道称,银监会对广发银行惠州分行原行长、2名副行长和2名原纪委书记分别给予取消五年高管任职资格、警告和经济处罚,对6名涉案员工终身禁止从事银行业工作,对广发银行总行负有管理责任的高级管理人员也将依法处罚。6名涉案员工已被依法移交司法机关处理。
银监会在随后的通报中表示,广发银行违规担保案结束后,银监会下一步将认真贯彻落实党的十九大和中央经济工作会议精神,坚持依法监管、从严监管、廉洁监管,进一步深化整治银行业市场乱象,严厉打击违法违规经营活动,坚决打赢防范化解重大风险攻坚战。为此,凯元热电质疑:“同样是银行违规担保,为何华夏银行青岛分行至今未受处罚?”
白鹿新闻从凯元热电代理律师获得的最新消息,北京市西城区法院在开庭后的第五天(11月24日)作出了驳回原告凯元热电起诉的裁定。该院认为,原告作为债权人,其与华夏银行青岛分行之间存在债权受让民事法律纠纷,原告应当通过民事诉讼的方式解决。因此,原告与被诉答复及被诉复议决定之间,不具有法律上的利害关系,其不具有提起行政诉讼的主体资格。原告针对该答复提起的本案诉讼应予驳回,其针对被诉复议决定提起的诉讼亦应一并予以驳回。
而收到裁定的当天,凯元热电表示将提起上诉。白鹿新闻将持续关注此案进展情况。
原标题:《华夏银行青岛分行涉嫌违规担保:一纸托底函“换来”6000余万元不良贷款债权》

