炒股就看,权威,专业,及时,全面,助您挖掘潜力主题机会!
12月7日,发布公告称,全资子公司第一创业证券承销保荐有限责任公司(以下简称“一创投行”)于12月5日收到中国证监会江苏监管局《行政处罚事先告知书》。

江苏证监局表示,一创投行涉嫌在鸿达兴业2019年可转债项目持续督导期间未勤勉尽责,包括:未充分核查募集资金投入及归还情况;未按规定发表核查意见,导致出具的相关持续督导文件存在虚假记载;未按规定履行督促及报告义务。
江苏证监局认为,一创投行作为鸿达兴业2019年可转债项目的保荐人,持续督导期间未勤勉尽责。保荐代表人范本源、宋垚,是一创投行上述违法行为直接负责的主管人员。
江苏证监局拟决定:一、对一创投行责令改正,给予警告,没收保荐业务收入424.5万元,并处以1273.59万元罚款,合计罚没约为1698万元;二、对宋垚、范本源给予警告,并分别处以150万元罚款。
鸿达退债预计无法按期兑付
此次处罚涉及的可转债项目对应正股为原A股上市公司鸿达兴业,该公司于2024年因股价持续低于面值而退市,其可转债“”也随之转入退市板块交易,简称变更为“鸿达退债”。
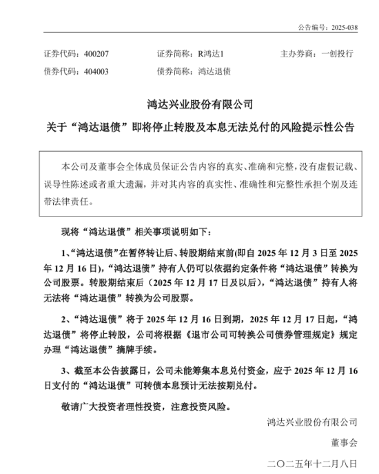
12月8日,鸿达兴业公司表示,“鸿达退债”将于2025年12月16日到期,12月17日起,“鸿达退债”将停止转股,公司将根据《退市公司可转换公司债券管理规定》规定办理“鸿达退债”摘牌手续。
鸿达兴业公司表示,截至公告披露日,公司未能筹集本息兑付资金,应于2025年12月16日支付的“鸿达退债”可转债本息预计无法按期兑付。

第一创业IPO保荐至今“零过会”
第一创业表示,目前公司和一创投行的经营情况正常,本次《行政处罚事先告知书》拟处罚事项不会对公司及一创投行的经营活动、财务状况及偿债能力造成重大不利影响。
但根据Wind数据,第一创业证券2025年上半年投行业务实现净利润4155.96万元,较去年同期亏损319.89万元虽有所改善,但此次合计约1698万元的罚没金额仍对其业绩形成明显侵蚀。
数据来源:wind此外,从IPO项目表现看,一创投行近年来的保荐质量亦不容乐观:2022年至今共申报8单IPO项目,其中6单已终止、1单中止审查、1单处于问询阶段。
资料来源:wind其中,此前冲刺创业板的聚合科技即便经历三轮问询,最终仍以终止收场。
资料来源:wind第一创业在半年报中表示公司以“追求可持续发展,打造具有独特经营模式、业绩优良,富有竞争力的一流投资银行”为愿景。在此战略指引下,公司近年来在投行业务上取得了一定改善,但此次处罚事件反映出公司在持续督导履职、项目质量把控以及合规内控机制上仍存在显著短板,距离“一流投行”的愿景尚有差距。
新浪声明:此消息系转载自新浪合作媒体,新浪网登载此文出于传递更多信息之目的,并不意味着赞同其观点或证实其描述。文章内容仅供参考,不构成投资建议。投资者据此操作,风险自担。
