炒股就看,权威,专业,及时,全面,助您挖掘潜力主题机会!

中日韩三国为固态电池主导地位争得破血流,没想到一家芬兰小公司赢得毫不费力。
年初CES展,一家成立一年多的芬兰公司Donut Lab(直译为“甜甜圈实验室”)抢先发布了全球首款“可量产、可用于实际车辆”的全固态电池。
按照Donut Lab官方的说法,其电池能量密度400Wh/kg还算正常,考虑到液态锂电池的理论极限值在350Wh/kg左右,400Wh/kg对全固态电池来说比较克制。
但电池其他参数规格优秀到近乎诡异:5分钟充至满电,循环寿命长达10万次,直接击穿了蔚来的换电商业模型;零下30C和零上100C的极端温度下,电池容量保持率在99%以上,让显得很呆。

另外,这块全固态电池还100%采用绿色环保材料,不含稀土,也没有涉及地缘政治风险的原材料,在精神文明建设上也力压传统锂电池。
一家籍籍无名的芬兰公司量产了东亚公司久攻不下的固态电池,恐怕只有两种可能:
1.松下、LG、宁德时代的工程师水平堪忧;2.这是假的。
三个臭皮匠
一个伟大发明的背后,往往有至少一个醉心于技术的人。但Donut Lab官网披露的管理层团队里,没有一个人拥有电池研发与制造经验。
首席执行官Marko Lehtimki的创业经历相当丰富,年轻时成立过说唱组合,后来还和芬兰说唱歌手Pikku G成立了IT公司AppGyver,2021年被SAP收入囊中[1],但就是没做过电池。
首席运营官Haydn Baker是唯一一位在汽车行业摸爬滚打过的人,职业经历非常丰富,但多集中在机械和设计领域,电化学相关履历一片空白。
不过,三人有一段共同的经历,都在芬兰一家电动摩托制造商Verge Motorcycles工作过。这家公司是Donut Lab的母公司,老板是Marko Lehtimki的亲哥哥。

Verge盯上电动车市场是最近几年的事。2024年底,Verge成立技术子公司Donut Lab,CEO这个肥差给了自家人Marko Lehtimki,其余二位高管也是直接空降。
虽然没有电池生产的基因,但严格来说,Donut Lab的老本行,是开发电机。
2025年初的CES上,刚刚独立的Donut Lab就发布了一款轮毂电机,酷似甜甜圈,号称可以直接和轮圈集成到一起,参数同样科幻:扭矩全球最大,功率密度全球最高。
当时,工程技术领域的权威杂志IEEE Spectrum还把轮毂电机的发明者保时捷痛批了一番,称后者只顾沾沾自喜,让大有潜力的技术停滞不前[2]。
实际上在2019年,Donut Lab的母公司Verge发布首款摩托车原型,就搭载了初代甜甜圈电机。到了2022年底,Verge宣布收到“数百份预订单”,生产线“准备就绪”。
不过直到现在,这款电机还停留在“展示”阶段。


到了2025年,Verge又在CES上展出了新款电机。为什么要把电机放在子公司Donut Lab呢?原因可能是科幻电机发布半年后,Donut Lab就拿到了2500万欧元的投资。
甜甜圈电机的后续进展不得而知,只是同样的地点,同样的姿态,Donut Lab又发布了一款震惊全球的全固态电池。
不完美电池
Donut Lab的全固态电池毫不意外引起全球媒体的关注,没想到芬兰老乡第一个站出来打假。
芬兰最大的数字媒体《晚间新闻》率先下场, 对Marko Lehtimki进行了全方位扫描,发现这位CEO参与运营数十家公司,但大多没有实绩。
当地大学电池专家也对Donut Lab非常怀疑:如果Marko Lehtimki分享的电池参数规格是准确的,那么应该直接把诺贝尔化学奖给他们。
客观来说,Donut Lab官方披露的一些参数,确实有点违背产业常识,比如“5分钟电量从0充至100%”。
一般来说,充电是一个先快后慢的过程。低电量充电速度快,到一定电量就会恒压充电,最后涓流充电。这和电池的化学特性有关,也有延长电池寿命的考虑。因此,大多数电池公司都会宣传“XX分钟充电80%”。
另外,以电池容量60kWh的电动车为例,5分钟(充电倍率12C)充满,充电功率至少要720kW。也就是说,Donut Lab跨界干了一年电池,就达到了兆瓦闪充的水平,比亚迪应该反思。
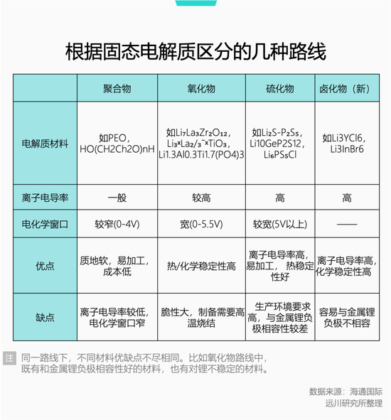
全固态电池是产业界争相追逐的圣杯,但即便耕耘多年的东亚厂商,也不约而同将量产时间放在2027年以后。
固态电池最大的特点是能量密度大幅提升。相比液态锂电池的350Wh/kg左右的理论极限,目前产业界对全固态电池的目标都在500Wh/kg以上。
一方面,由于正极材料的理论能量密度(Wh/kg)和放电电压成正比,液态电解质存在电压瓶颈,固态电解质可以提供更宽的工作电压,匹配高电压正极材料,让更多锂离子出门工作,大幅提高能量密度。
另一方面,基于固态电解质,负极有机会用上金属锂。锂负极的比容量高于硅碳负极,大约是石墨负极的10倍[5]。在液态电解质中,金属锂会持续和电解液发生反应,而固态电解质可以“按住”活泼的锂。

除了能量密度,固态电池的安全性理论上也更好。
液态锂电池受到外部撞击、或内部形成锂枝晶,可能导致比头发丝还薄的隔膜破裂,正负极直接接触造成短路。因此电池都会进行针刺实验,观察是否会热失控起火。
固态电池中,固态电解质本身充当隔膜,从根本上杜绝了隔膜破裂的可能,加上电解质热失控的触发温度高,安全性高了好几个档次。

正因为优点很多,过去几年,每隔一段时间都会传出固态电池量产消息,但迄今为止,没有一款真正量产装车。原因无他,全固态电池要攻克的难题也不少,固固界面是典型代表。
传统锂电池中,液态电解质可以完全浸润正负极,形成密不透风的接触界面,让离子传输更容易。但全固态电池,电解质和电极都是刚性固体,即便从外部施压,也很难紧密贴合。
在陆地上游泳本来就不容易,电池内部的离子还必须绕路到固固界面接触点。路径变长,阻力也会增大。
除此之外,传统锂电池充放电靠的是锂离子在两极往返脱/嵌,液态电解质可以填充材料收缩留下的空隙,并适应其膨胀。全固态电池很难做到这一点,材料体积变化若引发裂纹,会影响电池性能。
自信如曾毓群,也说过全固态电池最难的就是固固界面问题。Donut Lab是怎么搞定的,不得而知。
即便Donut Lab的参数都真实可信,放在电池产业,量产恐怕是比技术方案研发更难的一道关。
在制造业大多数门类,产品原型开发只是第一步,接下来还有两座大山:能不能量产?良率有多高?对动力电池来说,还有漫长的验证和测试过程。
如果只生产一块纯粹用于测试和验证的固态电池,大部分电池公司都能做出来。但要稳定成规模的量产、生产成本可控、经过严格的测试装车,是固态电池面临真正的难题。

Donut Lab一没研发经验,二没产业背景,三没人才储备,一扫欧洲先驱Northvolt的败绩,抢先掏出近乎完美无缺的全固态电池,很难不让人怀疑。
合理的推测,欧洲面对东亚电池公司的猛攻,掏出高额补贴意在电池产业自主。任何天量的补贴都会出现泡沫与骗补,东亚人能骗,欧洲人自然也能骗,无非是币种不同罢了。
新浪声明:此消息系转载自新浪合作媒体,新浪网登载此文出于传递更多信息之目的,并不意味着赞同其观点或证实其描述。文章内容仅供参考,不构成投资建议。投资者据此操作,风险自担。
