炒股就看,权威,专业,及时,全面,助您挖掘潜力主题机会!
来源:晨明的策略深度思考
本文作者:刘晨明/陈振威/余可骋
2025年商品行情分化显著:贵金属表现亮眼,能源板块相对疲软。2026年初,金、银、铜、铝继续震荡上行,镍、锡等小品种出现跳涨。商品轮动上涨格局明显,市场情绪进一步升温,引发投资者对是否开启新一轮大宗商品超级周期的广泛讨论。
自1850年以来,全球共经历五轮周期,平均呈现“牛短熊长”的特征。从驱动因素看,超级周期通常由大国工业化或金融囤货需求驱动。除1970年代外,历次周期主要由美国、欧日、中国等“大国工业化”带来的实体需求所推动,供给端则普遍存在产能扩张滞后现象。而1970年代,受石油危机与美元信用重构驱动,大宗商品金融属性显著增强,成为投资组合中重要的分散化配置选项。

当前高债务压力、货币信用货币体系受挫、地缘冲突升温等共性因素或表明本轮商品市场的上涨更贴近于“滞胀/囤货型”逻辑下的资产重估与避险配置。

当前市场多空博弈激烈,多方认为:(1)受益于全球的货币宽松和财政扩张,世界主要经济体的经济景气度明显回暖;(2)去美元化背景下,商品金融属性重估(对冲主权信用风险)提速;(3)AI等趋势带来的强劲边际需求,金属的需求逻辑正经历从“周期主导”到“成长溢价”的范式转变。






空方担忧:(1)AI需求虽增速高,但当前体量尚难全面拉动需求;(2)现代央行更注重通胀控制,商品价格的快速上涨可能引发“通胀-加息”的紧缩回应;(3)AI需求对传统工业需求存在挤占风险,同时潜在的AI替代人力叙事导致居民收入预期下降。若传统工业和消费的需求没有得到明显的回升,通胀便无法如期反弹,当前依赖通胀预期驱动的商品牛市或难持续。




综合来看,当前大宗商品市场的分化与上涨呈现出一种由 “债务-增长”困境所催生的、兼具 “滞胀型”资产重估与 “转型型”产业需求双重特征的新型结构性行情。配置上应聚焦“贵金属的避险属性”与“AI相关工业金属的成长属性”两大主线。

风险提示:地缘政治冲突超预期使得全球通胀上行压力超预期;海外通胀及美国经济韧性使得全球流动性缓和(美联储降息时点、美债利率下行幅度)低于预期;国内稳增长政策力度不及预期,使得经济复苏乏力及市场风险偏好下挫等。
报告正文
一、市场现状:轮动上涨与周期之问
2025年以来,大宗商品呈现显著分化走势:根据大宗高盛商品指数,贵金属中黄金上涨63%、白银上涨111%,领涨市场,避险情绪浓厚;工业金属中铜上涨31%、铝上涨13%,稳健上行;能源与中原油下跌16%,农产品指数仅微涨3%,表现疲弱。
2026年初,金、银、铜、铝继续震荡上行,镍、锡等小品种出现跳涨。商品轮动上涨格局明显,市场情绪进一步升温,引发投资者对是否开启新一轮大宗商品超级周期的广泛讨论。

二、历史五轮超级周期复盘
大宗商品超级周期指长达数十年的趋势性偏离行情,表现为能源、金属、农产品价格的高度同步性。判断超级周期是否开启,需识别全球经济深层次变迁动力。自1850年以来,全球共经历五轮周期,平均呈现“牛短熊长”的特征。其中上升阶段平均约13年,价格涨幅约75%;下降阶段平均约21年,价格回撤幅度约47%。
具体来看:第一轮周期(1850–1898年)由工业革命扩散与全球交通基建推动,美国内战带来的棉花供给冲击进一步推升价格;第二轮(1899–1932年)对应第二次工业革命与第一次世界大战,电气化进程与军事需求拉动铜、石油等战略资源价格上涨;第三轮(1933–1971年)兴起于凯恩斯主义盛行、战后重建及欧日工业化,国家主导的投资与战后供应链紧张共同支撑商品价格高位运行,工业金属、农产品及能源涨幅均超100%,白银涨幅更突破200%;第四轮(1972–2002年)为典型的“滞胀/囤货型”周期,布雷顿森林体系解体引发的货币信用重构叠加石油危机,推动贵金属与能源领涨,大宗商品的金融属性自此显著增强,逐步成为抗通胀配置工具;第五轮(2003–2020年)则以中国快速的工业化与城镇化为核心,在资源消耗强度极高而前期矿业资本开支不足的背景下,形成长达十余年的上涨行情。

历史经验表明,大宗商品超级周期往往由大规模工业化进程或金融囤货需求驱动,且不同品种间的表现差异显著。从驱动因素看,除1970年代外,历次周期主要由美国、欧日、中国等“大国工业化”带来的实体需求所推动,供给端则普遍存在产能扩张滞后现象。第四轮(1972-2002年)则是典型的“滞胀/囤货型”周期,受石油危机与美元信用重构驱动,大宗商品金融属性显著增强,其与股票、债券等传统资产的相关性转为负值,成为投资组合中重要的分散化配置选项。市场呈现结构性分化——贵金属大幅上涨,工业金属波动剧烈,而农产品与能源板块则未形成全面同步行情。

当前的宏观环境与1970年代存在一定相似性:高债务压力、货币信用货币体系受疑、地缘冲突升温。这些共性因素意味着本轮商品市场的上涨更贴近于“滞胀/囤货型”逻辑下的资产重估与避险配置,而非由强实体经济需求驱动的传统超级周期。

三、看多逻辑:金融属性与产业趋势
多方逻辑主要建立在避险价值与产业需求之上:
宏观层面,受益于全球的货币宽松和财政扩张,世界主要经济体的经济景气度明显回暖。短期来看,美国“金发姑娘”的经济环境(增长适度、通胀温和、就业稳健)为商品提供了有利支撑。

债务高企与地缘格局重塑推动实物资产配置。去美元化背景下,大宗商品成为主权国家对冲信用贬值和囤积战略物资的首选,商品金融属性正在重构。目前,各国央行持续增持黄金,而商品ETF的配置占比仍有提升空间。

整体来看,美元指数与金属名义价格呈现一定的负相关。2020年以前,每一轮金属价格的上涨都伴随着美元指数出现明显下跌,2020年以后,贵金属价格大幅上涨的同时美元指数缺并未出现下跌,主要原因是美国经济最先走出疫情。当前伴随着全球经济呈现复苏态势,在美国债台高筑+降息预期+地缘不稳定背景下,美元指数仍有下行空间,商品的货币属性也将随之被放大。

综合分析当前下一任美联储主席候选人,对降息态度均较为鸽派,或为大宗商品进一步上涨打开了空间,由美元计价的大宗商品受益于美元的相对贬值,同时低利率环境进一步利好具备金融属性的商品如金、银。


供需层面的信号也指向本轮周期上行。
矿业巨头资本开支与金属价格周期出现明显错配。上一轮超级商品周期中,金属价格于2011-2012年达到周期峰值,同期全球矿业巨头资本开支增速达到高点。2020-2022年新能源周期带动金属价格阶段上涨的过程中,巨头的资本开支增速也出现了一定程度的回暖,对比当前资本开支已经连续出现几年的增速放缓阶段,因此我们认为金属的行情未达峰值。

进一步地,资本开支/折旧+摊销可以用来区分“维持性开支”和“增长性开支”。当前的断档主要是因为过去几年增长性开支较低,随着全球经济复苏,补库存周期启动,全球矿业巨头预计增加增长性开支,这能够进一步支撑周期上行的逻辑。

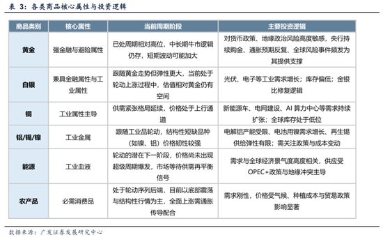
产业层面,AI相关工业金属需求明确。白银兼具避险与工业属性,受益于光伏和电子需求;铜是AI算力核心资源,需求刚性;锡、钨等金属在半导体和精密制造领域不可或缺。


在AI革命驱动下,金属的需求逻辑正经历从“周期主导”到“成长溢价”的范式转变。主要金属中,银因其在光伏电池与高端电子元件的不可替代性,在绿色能源与AI硬件双主线驱动下,当前累计涨幅显著。铜作为“算力金属”,受益于电力基建与高速连接,涨幅紧随其后。铝在汽车轻量化与散热领域的应用深化,支撑其稳健上行。锌受益于钢材镀锌需求与新型电池研发,呈现结构性机会。
以铜为例,AI与数据中心等新兴产业的快速发展正显著拉动铜需求增长。
据S&P Global测算,2025年全球数据中心对铜的需求量约110万吨,虽仅占全球铜总需求的4%,但由于AI等领域投资增速迅猛,该部分已成为铜需求关键的边际增长来源。AI、国防支出和技术等新兴领域的指数级扩张,叠加建筑、交通、电子产品等传统行业的长期需求,将持续推升全球铜消费量。预计到2040年,全球铜需求将增长约50%。若不大幅提升矿产产量及回收效率,届时年度供应缺口可能超过1000万吨。从单位强度看,数据中心用铜强度约为30–40吨/兆瓦,AI训练型数据中心(以中国为例)为47吨/兆瓦,进一步凸显新兴技术对铜资源的密集型需求特征。


美欧交易所库存异步同时也推高了本轮金属价格上升曲线。以铜为例, LME的库存持续下降,而COMEX的库存却快速增长至多年高位。库存异位主因关税政策以及利率差增大。为规避美国潜在的巨额关税,大量金属被提前运往美国,引发抢进口与囤货行为。同时高利率增加了持有库存的成本,但同时也创造了罕见的套利机会。贸易商愿意承担库存成本,是因为能够锁定可观的跨市场价差利润。

LME的低库存成为逼仓的温床。当LME等市场的现货库存极度紧张时,持有大量期货多头头寸的交易商便有了优势。他们可以推高近月价格,迫使无法筹措到足量现货进行交割的空头头寸在高位平仓,引发价格飙升。LME已经在2025年采取措施遏制这种投机,但低库存环境本身仍是价格的火药桶。
关税等因素导致美国当地价格显著高于其他地区LME,形成了价差。套利者会在LME市场买入低价金属,同时运往美国在COMEX市场卖出高价合约,锁定利润。这套利行为本身会急剧放大库存转移的速度,并维持价差的存在。这与传统意义上的高库存——低价格的套利逻辑存在本质区别。

套利和逼仓行为会使商品价格在短期内脱离中长期供需基本面,出现剧烈波动。最直接的表现就是区域价差扩大,即同一商品在美国的价格显著高于世界其他地区。
当全球大部分库存集中在美国的交易所时,以美国COMEX价格作为定价基准的权重会上升。这意味着美国市场对全球价格的影响力或“定价权”在增强。美国堆积的库存就像是悬在市场头顶的“天花板”。一旦未来美国进一步降息或关税政策明朗,这些库存可能因持有成本下降或套利动机减弱而快速释放,对全球价格形成压制。但在释放之前,它们的存在本身就扭曲了正常的供应链。
从涨幅看,2020年以来多数商品(工业金属、能源与农产品)涨幅仍低于历史超级周期水平,未来仍有空间。

三、空方观点:需求降速与政策约束
空方担忧主要集中在需求端和宏观政策层面:
需求端缺乏新引擎。印度等新兴经济体呈现“去物质化”增长,单位GDP金属消耗偏低。AI等新兴产业需求虽增速高,但当前体量尚难全面拉动需求。
央行政策的自限性形成约束。现代央行更注重通胀控制,商品价格快速上涨可能引发“通胀-加息”的紧缩回应,从而压制商品整体空间。
此外,当前多数商品估值起点已不低,黄金与能源处于历史较高分位。供给端也未出现类似历史周期起点的紧张局面,整体供给弹性尚存。


当前商品周期的可持续性同样存在疑问,其牛市行情更多由市场对远期高通胀的预期驱动,而非实际通胀环境的支撑。从美国通胀实际情况来看,核心CPI分项有走低趋势,与上世纪大滞胀时期的走势形成鲜明对比——本轮通胀下行幅度超预期,而市场对金属的定价基于通胀预期升高,目前来看并未得到证实。

参照美林投资时钟的框架,商品大牛市通常需依赖高通胀与经济过热共振,但当前环境显然不符:实际通胀逐渐回落的背景下,商品表现呈现显著分化,资金仅流向供给约束紧、缺乏价格负反馈的品种(如贵金属、有色),而黑色、石化、农产品等品种因供需结构弱势持续承压。
更关键的是,AI技术对商品需求的影响具有双向性:一方面,算力基础设施扩建可能短期拉动部分金属需求;另一方面,AI驱动的效率提升会系统性压制传统实物资源消耗,例如通过优化供应链减少库存冗余,或通过虚拟化降低能源与原材料依赖。短期对AI的大规模投入也将挤占传统制造业资源以及需求,这种“反内卷”效应本质上削弱了商品需求的长期基础。

在人工智能产业尚未实现大规模回报的背景下,美国经济仍然需要依靠消费需求来支撑。但是2025 年下半年以来,传统实体零售增速已滑入负区间,而主打性价比的折扣店增速仍维持在6%以上的稳健水平,显示出明显的消费降级与替代效应。这主要是因为美国贫富差距的加大,以及潜在的AI替代人力叙事正在损伤居民的收入预期。

因此,若传统工业和消费的需求没有得到明显的回升,通胀便无法如期反弹,当前依赖预期驱动的商品牛市或难持续,反而需警惕未来通缩压力下商品价格回落与美债走强的可能性。
大部分时间10y美债收益率与基础金属价格同步逻辑,由“美国/发达国家经济周期”主导。经济繁荣、需求旺盛 → 金属价格上涨,同时通胀预期升温、央行可能加息 → 国债收益率上升。经济衰退、需求萎缩 → 金属价格下跌,同时通缩风险、央行降息 → 国债收益率下降。
2000-2010年错位的核心逻辑:出现了“双重定价”,且主导力量发生一定程度的脱钩。这十年间,中国冲击加速工业化的冲击完全改变了游戏规则,使得金属价格和美元利率的驱动源发生了一定程度的分离。
当前随着中国步入工业化的后阶段,在基础金属名义价格起点较高的背景下,未出现新的大国工业化进程,金属乃至商品的价格锚定因素将回归发达国家的经济周期。结合我们之前对通胀的判断,商品的大幅上涨有很大的可能性被当前低迷的传统制造业需求低通胀所遏制。

我们在农产品与能源上发现了同样的现象,这更加验证了全种类大宗商品普涨的逻辑可能不存在,而是以结构分化为主。

五、结论与展望
基于对全球宏观图景、历史周期规律及当前市场多空博弈的综合研判,我们认为,当前大宗商品市场的分化与上涨,并非完全复制由单一新兴大国工业化驱动的传统“超级周期”,而是呈现出一种由 “债务-增长”困境所催生的、兼具 “滞胀型”资产重估与 “转型型”产业需求双重特征的新型结构性行情。展望未来,商品市场将延续分化,投资逻辑应聚焦于 “信用对冲”与 “增长突破”,配置上应聚焦两大主线——一是具备避险属性的贵金属,二是具备AI成长属性的工业金属。
面对全球政府债务高企的结构性难题,短期内实施财政紧缩的路径阻力巨大。未来更可能由 “增长化债”(技术进步) 与 “通胀化债”(货币信用稀释) 两条路径共同驱动经济与市场的演进。以黄金为代表的避险资产,则能在货币信用体系和国际政治环境不确定性增加的背景下,为投资者提供价值保障;而以人工智能为代表的技术进步领域,有望通过提升生产效率创造新的经济增长点,为化解债务问题提供长期动力。

具体展望:
1. 黄金与贵金属:全球债务危机下的信用锚点与避险回归
黄金长期看多逻辑坚挺:宏观叙事上,高债务与“去美元化”趋势持续侵蚀以美元为核心的信用基石;基本面上,全球央行步入降息周期,实际利率下行构成边际支撑;资金面上,央行购金行为已从战术调整转变为结构性增持战略,而全球黄金ETF的资金流入则是推升价格的核心动能。短期来看,随着主要风险事件平稳落地,金价在流动性宽松预期下易涨难跌。白银作为“下一代核心资产”,在承接避险溢价的同时,受益于光伏装机量激增及数字化转型的工业拉动,其供需缺口与库存低位正触发显著的逼仓效应。金银比向历史均值的修复过程,本质上是实物资产对货币信用扩张的集体对冲。
2. AI与工业金属:AI驱动增长化债,产业趋势远未至泡沫顶峰
市场对AI存在泡沫的担忧为时过早。当前AI产业仍处于从算力基建向应用落地过渡的上行周期前半段。主要科技公司盈利高速兑现,高资本开支与高投资回报形成正向循环,对生产率的提升尚在早期。企业融资结构健康(主要依赖自身现金流)、市场情绪乐观但未狂热(IPO活动温和、波动率低位),宏观环境(政策宽松、温和通胀)也更类似于历史科技浪潮的酝酿期。尤其值得关注的是,2026年有望成为端侧AI规模化元年,意味着从技术到产品、再到打开广阔C端场景的关键催化可能尚未完全到来,行业主升浪值得期待。特别是以铜、锡为代表的工业金属,在数据中心电力设施及AI硬件部署中不可或缺,其供需格局将因新能源转型与AI浪潮的叠加而发生结构性变革,在需求上行周期中展现出超越传统周期品的上涨弹性。
总结而言,新一轮大宗商品周期是在全球债务困境与科技突破交汇处产生的结构性机遇。配置层面,建议关注“AI+黄金+稀缺工业金属”。在2026年全球主要经济体维持宽松基调、美联储进入降息后半程的预设环境下,在组合中同时配置代表“突破增长”的AI科技赛道(及其上游关键金属),以及代表“守护信用”的黄金及白银资产,以应对未来宏观图景的高度不确定性,把握“滞胀型重估”与“转型型需求”共同驱动的投资主线。
六、本周全球资金流动
(一)A/H股市场
1. AH互联互通方面
北向资金本周日均成交额增加。本周(1月12日—1月16日)北向资金总成交金额为2.01万亿元,日均成交额为5014.00亿元,较上周日均成交金额增加924.61亿元。
南向资金本周保持净流入。本周(1月12日—1月16日)南向资金净流入额185.29亿港元,上周为净流入294.59亿港元。个股层面,南向资金净买入额排名靠前的个股包括腾讯控股(净买入77.29亿港元),快手-W(净买入34.12亿港元),小米集团-W(净买入32.75亿港元);净卖出额排名靠前的个股包括盈富基金(净卖出62.84亿港元),(净卖出56.56亿港元),恒生中国企业指数ETF(净卖出28.78亿港元)。


2. 外资流向方面: A股资金流入增加、H股资金转流入
A股资金流入增加、H股资金转流入。截至本周三(1月7日—1月14日),A股外资流入25.78亿美元,较上周流入0.87亿美元增加;H股外资流入1.04亿美元,上周流出0.23亿美元。


(二)海外重要市场
1. 美股资金流向
美股主被动资金转流入。截至本周三(1月7日—1月14日),美股主动资金流入13.87亿美元,上周流出4.789亿美元;被动资金流入22.65亿美元,上周流出14.17亿美元收敛。

2. 其他重要市场资金流向:本周日本市场资金转流入、发达欧洲市场资金流入增加
本周日本市场资金转流入、发达欧洲市场资金流入增加。其中,日本市场本周流入0.14亿美元,上周为流出1.73亿美元;发达欧洲市场本周流入23.56亿美元,上周为流入22.99亿美元。

(三)其他大类资产
本周黄金市场资金流入增加、加密货币市场资金流入收敛。截至本周三(1月7日—1月14日),资金净流入黄金28.32亿美元,相比上周流入11.98亿美元增加。加密货币资产周度资金净流入7.19亿美元,相比上周流入11.56亿美元收敛。

七、港股基本面
(一)AH溢价率
AH溢价率有所回落。本周五(1月16日)AH溢价率回落至120.4点,较上周五(1月9日)AH溢价率121.1点有所回落。
,,,,AH溢价率出现倒挂,A股较H股分别溢价-19.1%,-10.8%,-9.3%,-4.1%,-1.0%。


(二)汇率及HIBOR
美元兑港元汇率上升。本周五(1月15日)美元兑港元汇率7.79726,较上周五(1月8日)美元兑港元汇率7.7919有所上升。
HIBOR利率回落。本周五(1月16日)3个月HIBOR利率2.86%,较上周五(1月9日)3个月HIBOR利率2.91%有所回落。


(三)主要行业拥挤度
港股通互联网、港股通创新药、港股通高股息、恒生消费的成交额占比(MA5)分别为25.7%、5.7%、5.7%、4.2%。


八、风险提示
地缘政治冲突超预期使得全球通胀上行压力超预期;海外通胀及美国经济韧性使得全球流动性缓和(美联储降息时点、美债利率下行幅度)低于预期;国内稳增长政策力度不及预期,使得经济复苏乏力及市场风险偏好下挫等。
本报告信息
对外发布日期:2025年1月19日
分析师:
刘晨明:SAC 执证号:S0260524020001
陈振威:SAC 执证号:S0260524090002
余可骋:SAC 执证号:S0260524030007
新浪声明:此消息系转载自新浪合作媒体,新浪网登载此文出于传递更多信息之目的,并不意味着赞同其观点或证实其描述。文章内容仅供参考,不构成投资建议。投资者据此操作,风险自担。
