近日,2025年“兴火燎原”创新马拉松公开赛南部赛区决赛,在广州圆满落下帷幕!本次公开赛由数字中国建设峰会组委会指导,携手中国通信学会金融科技专家委员会、中国互联网协会数字金融工作委员会、福建省总工会、共青团福建省委、中国电子、华为、百度等多方权威机构共同打造,分为东、西、南、北四大赛区同步开展,广泛遴选数金金融、场景生态等领域优秀创新项目。其中,南部赛区共有14个项目晋级并参与现场决赛,充分彰显了华南区域的澎湃活力与创新潜能。

决赛现场,兴业银行广州分行党委委员、副行长罗敦颖代表赛区组委会致开场欢迎辞,作为深耕粤港澳大湾区的重要金融机构,兴业银行广州分行始终将“创新”视为立身之本和发展之魂,为此,我们积极承办此次南部赛区选拔赛,并持续投入资源,希望通过“兴火燎原”这个平台,能够发现真价值、解决真问题、促成真合作。我们将依托兴业银行集团的场景、技术、资金与市场网络,为具备潜力的项目提供全链条支持,切实扮演好“创新合伙人”的角色,让智慧的星火,真正形成赋能百业、服务社会的燎原之势。

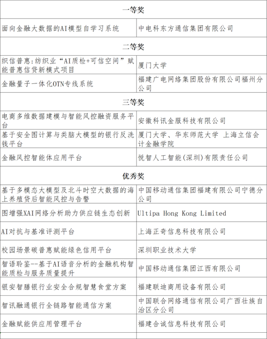
在展示评选环节,各参赛团队通过路演答辩的形式,全面展示了在AI应用、大数据、量子计算等前沿领域的技术突破与创新实践成果。由兴业银行、华为、中山大学和广州数字金融协会等单位专家组成的权威评委团,围绕方案创新性、可行性、综合价值等维度进行专业评审,最终决出赛区各项奖项。其中,面向金融大数据的AI模型自学习系统、织信普惠:纺织业“AI质检+可信空间”赋能普惠信贷新模式项目、金融量子一体化OTN专线系统三大项目凭借硬核实力与创新亮点,成功晋级全国总决赛,将代表南部赛区与其他赛区的前三强共同角逐年度大奖。



本次南部赛区选拔赛由兴业银行广州分行承办,吸引了来自福建、广东、广西、湖南、江西、海南及港澳台地区的223个项目报名。广州分行积极搭建平台,为金融机构、科技协会、高校与参赛团队提供深入互动交流机会。
作为南粤大地上成长速度最快的股份制银行之一,兴业银行广州分行以赛为媒,充分展现广州自主创新活力与实力,通过不断提升经营能力和服务水平,进一步促进银政企、产学研交流与合作,助力更多科技成果从实验室走向市场,为建设“数字中国”“金融强国”持续贡献智慧和力量!


新浪声明:所有会议实录均为现场速记整理,未经演讲者审阅,新浪网登载此文出于传递更多信息之目的,并不意味着赞同其观点或证实其描述。

