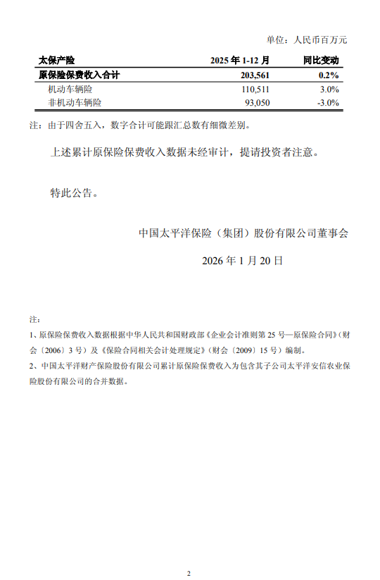
1月19日金融一线消息,公告,于2025年1月1日至2025年12月31日期间,本公司子公司中国人寿保险股份有限公司累计原保险保费收入为人民币2,581.15亿元,同比增长8.1%,本公司子公司中国太平洋财产保险股份有限公司累计原保险保费收入为人民币2,035.61亿元,同比增长0.2%。


1月19日金融一线消息,公告,于2025年1月1日至2025年12月31日期间,本公司子公司中国人寿保险股份有限公司累计原保险保费收入为人民币2,581.15亿元,同比增长8.1%,本公司子公司中国太平洋财产保险股份有限公司累计原保险保费收入为人民币2,035.61亿元,同比增长0.2%。

