界面新闻记者 |
扩大内需是贯穿今年31省(自治区、直辖市)地方两会的核心议题。在中央经济工作会议将“坚持内需主导,建设强大国内市场”置于年度重点任务之首的背景下,各地以设备更新和消费品以旧换新(“两新”)政策为抓手,以服务消费为新增长点,以有效投资为支撑,推动超大规模市场潜力持续释放。
纵观31省地方政府工作报告,扩内需政策的核心逻辑在于实现“需求牵引供给、供给创造需求”的良性循环。
分析人士指出,当前我国内需扩张的内涵发生深刻变化,其核心从过去主要依靠投资和规模扩张,转向需求结构优化和动力升级为驱动,更加注重内需的质量、可持续性和内生性。实现这一转变的关键在于认识和把握对经济产生显著增量贡献与质变引领的新兴领域,培育和壮大那些代表技术前沿、契合结构变迁的新需求与新供给,以新业态、新模式、新赛道为载体,实现以新需求引领新供给、以新供给创造新需求的良性互促。
以促消费为例,界面新闻发现,围绕中央经济工作会议提出的“拓展内需增长新空间”,各地普遍看重新场景的探索和开发。
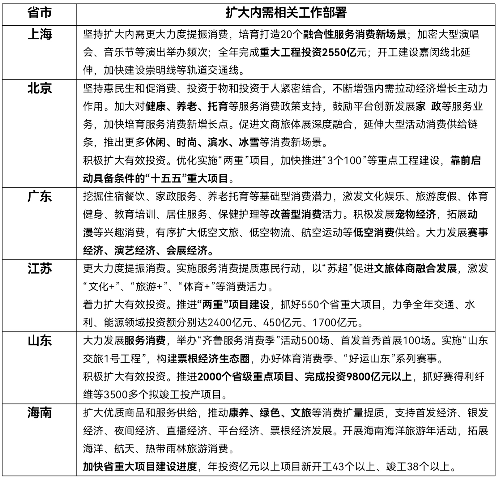
比如,北京市提出,促进文商旅体展深度融合,延伸大型活动消费供给链条,推出更多休闲、时尚、滨水、冰雪等消费新场景。上海市提出,促进服务业提质增效和消费提振扩容联动发展,培育打造20个融合性服务消费新场景。广东省提出,大力拓展消费新业态新模式新场景,广泛运用人工智能重塑消费平台、衍生新消费场景。贵州省提出,推出一批非遗夜市、中医药文化夜市等主题消费场景,培育更多消费增长点。

部分省市政府工作报告扩大内需相关表述
国泰海通证券分析师方奕对界面新闻表示,今年扩内需仍是各地工作的首要任务。在消费端,通过以旧换新、场景创新、服务扩容,释放汽车、家电、数码、文旅、康养等多元消费潜力;在投资端,政府投资补民生短板、民间投资投新质生产力、设备更新提高供给质量。
促消费从实物转向实物和服务并重
消费作为内需的核心引擎,“传统消费提质”“新型消费扩容”“释放服务消费潜力”,成为31省地方两会的高频词。
1月,国家发展改革委、财政部联合印发《关于2026年实施大规模设备更新和消费品以旧换新政策的通知》,对“两新”政策做出优化调整,为地方扩内需划定核心抓手。
申万宏源证券分析师赵伟对界面新闻指出,“以旧换新”是2026年乃至未来的常态化政策,各地均明确提出深入实施消费品以旧换新行动,并强调增强消费品供需适配性。
界面新闻梳理地方政府工作报告发现,各省在落实中央统一政策的基础上,结合本地消费特点拓展补贴范围。比如,江苏新增扫地机器人、智能马桶等智能家居产品,将老旧小区加装电梯纳入设备更新补贴,按电梯层(站)数实行分档差异化支持;广东针对新能源汽车消费推出叠加补贴,对置换智能网联汽车的消费者额外给予5000元充电补贴;河南、湖南等中部省份将农机、农用货车纳入以旧换新范畴,助力农村消费升级。
服务消费更是前所未有地得到重视。各地围绕加快培育服务消费新增长点,提出一系列相关举措,首发经济、银发经济、民宿经济、数智消费等新兴服务消费成为共同的关键词。
比如,贵州省提出,大力发展首发经济、银发经济、演艺经济、票根经济、谷子经济、悦己经济等;山西省提出,创新发展首发经济、夜间经济等多元消费场景,加快培育民宿经济、宠物经济等消费新业态;浙江省提出,加快发展数智消费、悦己消费、银发经济等新型消费,扩大文旅、餐饮、康养、体育等服务消费。
2025年,我国国内生产总值(GDP)首次突破140万亿元,按年平均汇率折算,人均GDP约1.4万美元,已连续3年超过1.3万美元。国际经验表明,当人均GDP迈向1.5万美元台阶,消费结构将加快从商品消费主导向服务消费主导转变。这意味着,我国居民消费结构正经历从商品消费为主向商品与服务消费并重的历史性转变,服务消费正在成为经济高质量发展的重要引擎。
“今年扩内需仍是地方首要任务,并且从传统的实物消费刺激转向实物与服务并重。”赵伟说。
民生研究院首席经济学家温彬也对界面新闻表示,今年地方两会,服务消费被提到了前所未有的高度,服务消费作为内需增长的 “新蓝海”,31省立足居民消费升级需求,着力扩大文旅体育消费、生活服务消费(家政、养老、托育)等领域供给。
商务部国际贸易经济合作研究院服贸所研究员高宝华对界面新闻表示,新型消费作为服务消费升级的重要方向,从技术赋能、需求引领、供给创新、生态协同四个维度,推动服务消费高质量发展。他指出,巨大的潜力要转化为澎湃的动能,需要一个关键的“转换器”——消费场景,这是连接供给与需求的“最后一公里”。
界面新闻梳理31省地方政府工作报告发现,各地依托资源禀赋打造特色消费场景,实现“场景引流、消费提质”的良性循环。比如,广西推出“活力夜广西”嘉年华活动,同时对A级旅游景区实行引流阶梯式补助;河北深化“这么近,那么美,周末到河北”品牌建设,推进夜经济国家试点;海南、云南等省份拓展跨境消费,优化离岛免税政策、提升边境贸易便利化水平。
此外,为推动服务消费提质扩容,各地聚焦 “一老一小” 等重点群体,完善服务消费供给体系。
比如,北京市提出,2026年要实施好养老服务条例,健全长期护理保险制度,新建20个区域养老服务中心,新增5000张家庭养老床位;支持符合条件的幼儿园提供托育服务,普惠托位占比提高到68%。浙江省提出,推进适老化和无障碍改造,新增老年大学(学校)学位3万个,新开发人工智能、养生保健等老年教育课程100门等;全省参保的0—6岁儿童省域内同等级医疗机构门诊报销待遇无差别。
投资聚焦民生短板、产业升级
2025年12月召开的中央经济工作会议明确提出“推动投资止跌回稳”“有效激发民间投资活力”,并强调投资是扩大内需的重要抓手。2月6日召开的国务院常务会议指出,促进有效投资既是当前扩大内需的抓手,也为中长期高质量发展提供支撑。
在刚刚结束的地方两会上,31省聚焦民生短板、产业升级、基础设施三大领域,推动政府投资与民间投资协同发力,实现“投资补供给、供给促消费”的良性循环。
“地方投资逻辑亦处于重构进程中,正从‘重物’导向迈向‘物与人并重’的新阶段,助力内需、投资与消费稳定增长。”赵伟表示,提高民生类投资比重预示着财政资金将更多流向教育、医疗等能提升长期人力资本的领域。
界面新闻梳理31省地方政府工作报告发现,加大消费基础设施及民生类投资的政策导向明晰。
比如,浙江省提出,在城乡宜居方面,2026年将更新改造农村供水管网800公里,全域幸福河湖建设700公里;交通出行方面,将改造提升乡村公共停车位1万个。山东省也强调“提高民生类投资比重”,并提出增加优质普通高中学位,支持青岛打造“中国康湾”、威海创建国际康养旅游试验区等一系列举措。北京、上海、重庆等超大城市则聚焦城市更新,优化消费集聚区交通网络与支付便利度,提升消费场景承载能力。西部省份如青海计划加大农村公路、物流站点建设投入,拓展“青品好物” 供需产业链,打通农村消费“最后一公里”。
投资主体方面,为充分发挥民间投资活力,各地在政府工作报告中密集出台放宽准入、强化支持等政策举措。
比如,浙江省提出“专项产业基金、新增能耗、新增工业用地支持民间投资项目比重不低于80%”的目标;支持民营企业投向新型基础设施和新质生产力领域,全年向民间资本推介重大项目100个以上,民间资本参与海上风电、核电等重大项目参股比例不低于10%并逐步提升,让民营企业想投资有赛道、敢投资有回报。江西省表示,放宽民间投资准入限制,在高技术产业、现代服务业等领域推出一批示范项目。广东省完善首台套、首批次、首版次应用支持政策,降低民间资本创新投入风险,推动科技成果转化为消费供给。
产业投资则主要围绕培育新质生产力,各地加大新基建与新兴产业投资力度,以供给创新引领需求升级。
比如,东部省份聚焦人工智能、算力网络、数据要素等领域,浙江推进语料库建设与算电协同,广东加快人工智能全域全行业应用,北京提升概念验证、中试孵化等平台服务能力。重庆全面推进智能网联、新能源汽车之都建设。中部省份大力发展集成电路、航空航天、生物医药等新兴支柱产业。此外,浙江、广东等省还进一步建立社保科创基金市场化运作机制,通过产业基金撬动社会资本参与消费升级类项目,畅通科技企业上市融资与并购重组渠道,以资本赋能内需潜力释放,形成 “投资 - 创新 - 产出 - 消费” 的闭环链条。

