广发证券认为,虽然本质都为“供给侧”调节,但本轮“反内卷”主要涉及的行业与历史上限电限产行业有所不同,部分行业并没有历史经验参考。光伏、新能源车等行业可以观察产量增速,以及资产周转率,股价往往领先于利润增速或ROE的拐点。如果政策持续,单靠供给收缩也可以实现相关行业的资产周转率上升、价格上涨、利润修复,构成结构性机会。
报告摘要
从政策调节的角度,使经济供需曲线重回均衡的方式无非两种,或刺激需求、或收缩供给。
23年底以来,“反内卷”在多个顶层会议被频繁提及,自上而下推动的供给调节与需求刺激手段形成配合,目标是使得经济的物价水平重回稳定区间。
那么,仅依靠“供给收缩”政策能否使行业盈利企稳、带动【经济周期类】资产持续上涨?
本文详细复盘了历史上三段典型的“供给收缩”政策案例:2010年“拉闸限电”,2016-2017年“供给侧改革”下的去产能与环保限产,2021年“双碳”限电限产。


2010年:拉闸限电限产。
“四万亿”之后经济产能过剩逐步凸显,政策自上而下严控“两高”行业的信用扩张;“十一五”收官年但实现单位能耗减少目标还存在压力。2010年6-10月,多省市执行拉闸限电,工业产能收缩、工业品价格快速上涨。在此期间,需求侧短暂企稳、整体疲弱。
【经济周期类】资产先抑后扬,行情持续4个月,工业品行业股价涨幅60-80%。

2016-2017:供给侧改革。
企业产能过剩、杠杆高企日益严峻,15年11月政策首提“供给侧改革”,16年以“去产能”淘汰落后产能为主,17年是大气十条收官年、以“环保限产”来置换污染产能,政策周期贯穿2年,至17年Q4结束。在此期间,广义财政扩张支持棚改货币化(PSL)带动了地产链需求侧的共振改善,PMI与工业增加值自16年2月以来持续改善。
供给收缩伴随需求修复使得本轮【经济周期类】资产行情的持续性更好,并辐射至食品饮料、家电、工程机械等后周期类品种,广度更优。

2021年:“双碳”目标下的能耗双控、限电限产。
“双碳”目标为2021年八项重点任务之一。年初以钢铁行业拉开序幕,随后下半年扩展至电解铝、水泥、黄磷等行业,相关产品价格快速上涨,直至9月保供稳价政策出台,供给收缩监管暂告一段落。需求层面,21年出口增速回落、制造业PMI下行并跌至荣枯线以下;此外,隐性债务收紧及地产主动调控使得地产建筑业整体放缓,A股盈利增速放缓。
这一轮【经济周期类】资产以个别供给收缩的行业为主导,钢铁、煤炭、玻璃、电解铝价格上涨,毛利率改善,周转率提升,存在结构性业绩改善弹性,股价在9个月时间里上涨80-90%,上涨斜率可观。但行情未能在其它经济周期类资产中形成扩散。

三段“供给收缩”行情的主要结论:
第一,市场对于政策力度,每一轮都有从“将信将疑”到逐步确认的过程,股价滞后于政策定调。供给收缩政策的推进需要牵涉各方、也与追求增长的考核目标相悖,推进落实难度较大,因此市场初期往往存在质疑和分歧。上述三段行情中,市场预期快速形成共识的信号主要来自于政策层面“壮士断腕”的决心:如将能耗纳入地方考核、中央督察巡查等。
第二,股价上涨需要看到的基本面信号——工业品涨价、或资产周转率提升。从每一轮周期行业股价的启动时点来看,由于总需求不足、供给过剩是核心矛盾,因此即使产量下降、股价也并不敏感;股价的上涨需要看到直接的“涨价信号”,工业品股价拐点大致同步于工业品涨价拐点、或者资产周转率提升拐点。


第三,【经济周期类】资产表现:以政策触达的行业为主力,但经济需求侧若形成配合,辐射面更广、持续性更久。每一轮领涨的行业都具备特点:产量下降、价格弹性释放、利润率改善、周转率提升,兼顾低PB。10年和21年经济总需求乏善可陈,上涨行业以限产行业为主,股价弹性较大。不过16-17年由于经济需求侧形成共振,行情持续性和扩散性最佳。
第四,终结行情的主要因素是:政策退潮、需求证伪,有时候会领先于价格的拐点。政策纠偏、出手叫停、表示已达到阶段性成果,等等,或是经济需求恶化,都是历史上终结行情的信号。市场通常无需再等待工业品价格来证伪,股价下跌时点有时候领先于价格拐点。

投资结论:如何看本轮“反内卷”?
1. 虽然本质都为“供给侧”调节,但本轮“反内卷”涉及行业与历史限电限产有所不同,除了传统意义上恶性竞争的工业品之外,还有光伏、汽车等新的领域,这些行业并没有历史经验参考。
本轮市场对于“反内卷”的形式和力度也存在观望期,未来行情斜率的提升还需要看到进一步坚决推进的政策信号(级别提升、纳入地方政府考核、中央督察等等)。
2. 工业品(水泥/钢铁)的行情可以直观观察价格,高频跟踪可验证、也是历史上股价上行的同步指标。
而光伏、新能源车等行业可以观察产量增速、价格以及产能利用率,部分供给压力大的环节需要看到政策执行的持续性才能评估周转率能否企稳,不过股价往往会同步周转率拐点、领先于利润增速或ROE的拐点。
3. 需求侧的验证影响本轮“反内卷”行情的广度与深度,今年仍需观察年内广义财政/GDP的比重能否进一步提升(总量需求),或相关反内卷行业的需求侧有没有结构性企稳的迹象(结构需求)。
风险提示:地缘政治冲突超预期;全球流动性宽松的节奏低于预期;国内稳增长政策力度不及预期使得经济复苏乏力等。
报告正文
一、本周话题:如何看本轮“反内卷”,历史上“供给收缩”能否带来持续行情?
从政策调节的角度,使经济供需曲线重回均衡的方式无非两种,或刺激需求、或收缩供给。23年底中央经济工作 会议首提“综合整治内卷式竞争”,至今年“反内卷”在多个重要会议被频繁提及,自上而下推动的供给调节与各类需求 刺激手段形成配合,目标是使得经济的物价水平重回企稳区间。
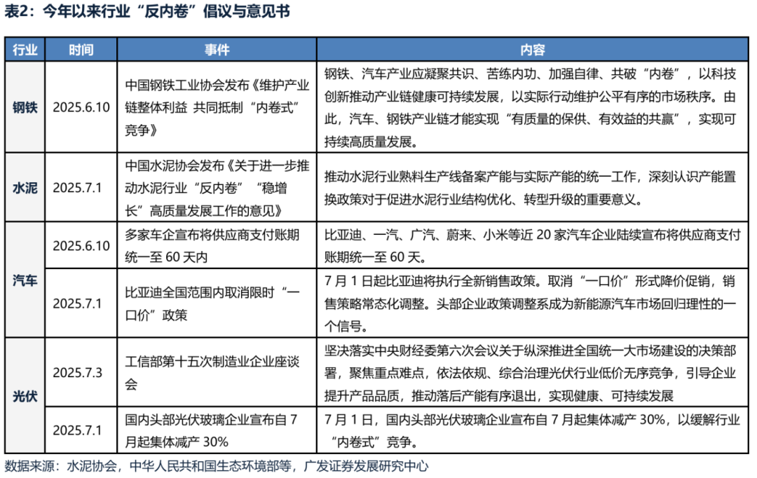
本周中央财经委会议再次提出“依法依规治理企业低价无序竞争…推动落后产能有序退出”,结合今年3月以来钢铁、水泥、汽车、光伏等行业协会陆续发布“反内卷”倡议与意见书,市场理解这意味着25年新一轮“供给收缩”政策的 加码与落地。
那么,依靠“供给收缩”政策能否使行业盈利企稳、从而带动相关周期类行业持续上涨?
我们复盘了历史上三段典型的“供给收缩”案例:2010年“拉闸限电”,2016-2017年“供给侧改革”去产能与环保限产, 2021年“双碳”限电限产。虽然与本轮“反内卷”在涉及行业与监管形式上略有不同,但相关行业的业绩表现、股价表现依然能够提供启示。




(一)2010年下半年 :拉闸限电
1. 2010年“供给收缩”政策的背景
09年“四万亿”之后,高杠杆高投资高生产的后遗症逐步显现,中国经济产能过剩问题持续受到关注,在缺乏增量 的有效需求承载供给的背景下,政策调节去产能的必要性提升。10年4月,国务院常务会议明确提出信贷与投资项目调控需要保持高压,严格控制对“两高”行业和产能过剩行业的贷款。
此外,2010年是“十一五”的收官之年,10年年中时期距离“十一五”的单位能耗减少目标还有差距,因此2010年下半年节能降耗的压力较大,倒逼高耗能行业淘汰落后产能。
2. “供给收缩”的主要手段:拉闸限电,持续约4个月
2010年5月,国务院通知指出减排目标具有法律约束力,实行严格问责制,对节能减排不达标的处罚力度进行了强化。6月,政府宣布将考核指标由“万元GDP综合能耗”变为“万元GDP电耗”。
考核方式的变化引起地方政府的转变:7月浙江省率先宣布对高能耗企业拉闸限电,8-9月是国务院督查与各地方 “拉闸限电”的高峰期,9月河北、江苏、浙江开始对钢企业限电,安徽、山东、广西对水泥限电。
企业停产引起了钢铁、铝、水泥等工业品供给大幅收缩,价格快速上涨。一些地区甚至出现拉闸民用电的恶劣做 法。10月末,工信部提出绝不允许个别地区以完成节能减排目标为名,采取拉闸限电影响群众生活的行为。随后,国 务院于11月发布通知要求确保居民用电和正常发电秩序,至此基本结束。

3. 2010年,需求侧的配合度如何?
2010年经济的下行压力依然存在。4月房地产调控政策升级,新国四条、新国十一条相继出台,市场对地产及经济预期开始转向悲观。2010年5月希腊债务危机扩大为欧债危机,海外经济不确定性增加,同时使出口也面临负面压力。内忧与外患叠加使10年市场对经济预期的悲观程度进一步深化。
数据来看,10年下半年起,“四万亿”项目对投资增速带动作用逐渐减弱。基建投资、地产投资依次处于脉冲后的 回落周期;抑制产量的举措限制了工业增加值增速下行,PMI在8至11月小周期恢复后也未能持续改善。

4. 【经济周期类】资产表现:先抑后扬,持续性约4个月
市场对节能减排的政策推进由“将信将疑”到“逐步确认”:
(1)第一阶段:2010年5月“节能减排”的政策即开始实施,国务院明确了实现“十一五”节能减排目标的决心,但 A股整体和周期股没有表现,加上对地产调控与欧债危机扩散的担忧,周期股在此期间大幅跑输指数。
(2)第二阶段:2010年7-11月,悲观经济预期修复,拉闸限电密集供给收缩传导至价格上涨,周期股领涨。
(3)第三阶段:2010年11-12月,美国QE落地、中国拉闸政策退坡,工业品价格由涨转跌,本轮周期行情结束。


(二)16-17年“供给侧改革”下的周期股行情
1. 16-17年供给收缩的背景
13年以来,随着中国经济增长步入存量时代,需求拉动供给的正向循环日益乏力,经济落后行业的产能过剩问题日益严峻,企业高杠杆存在危机。在此背景下,15年11月,在中央财经领导小组第十一次会议上,习近平总书记首提供给侧改革,以“三去一降一补”的政策组合拳为重点的供给侧结构性改革由此正式拉开大幕。

2. “供给收缩”的主要手段:“去产能”与“环保限产”,分别持续约8个月和6个月
供给侧改革的大背景下,供给收缩的政策脉络主要体现为淘汰落后产能的“去产能”与置换污染产能的“环保限产” 两条主线,主要涉及行业为煤炭、有色、钢铁、水泥与化工等,在15年末至17年信号不断加强确认——
16年“去产能”旨在淘汰落后产能,相关政策主要形式为关停落后产能设备、严禁新增产能、限制作业时间、提供专项补贴等。具体进程如下:16年上半年,国家去产能相关顶层指导政策陆续出台;同年7月,河北“壮士断腕”去产能,开启政策实质性推进密集期;17年3月,限产政策放松信号释放。
随后,17年是“大气十条”收官之年,“环保限产”旨在置换污染产能,相关政策主要形式为限制排放、取缔散乱污 企业、错峰生产、提标改造等。具体推进节奏为:17年3-4月,污染防治方案出台,随后督查工作启动;6月-9月,污染治理政策与相关督查工作持续加码。

3. 2016-2017年,需求侧的配合度如何?
本轮供给收缩周期下,政策性金融工具(如PSL)支持棚改货币化,对地产销售及投资形成支撑,也间接刺激地产后周期消费。基建投资亦维持韧性,2017年维持15%以上,基建地产双支撑促进需求端有效上行。
具体来看,供给持续的效收缩带动工业企业形成价格-利润正循环。南华工业品价格指数于15年11月与供给侧改革提出时间同步触底,连续数年工业品价格通缩结束带动整体经济名义增速开始回升,一并带动工业企业营收、利润率提升。PMI、工业增加值增速也在16年2月开始触底开启长达2年左右的上行周期。
供给收缩伴随需求修复使得本轮【经济周期类】资产行情的持续性更好,并辐射至食品饮料、家电、工程机械等后周期类品种,广度更优。
但2017年Q3起,需求数据逐渐恶化。宏观层面,8月工业增加值、出口交货值等宏观指标低于预期,使得一些本 不坚定的投资者迅速离场。8月份规模以上工业增加值同比增长6.0%,工业企业出口交货值同比增长8.2%,均比7月份回落0.4个百分点。更直接的原因是,9月地产需求数据不佳,下游需求疲软使周期股股价回调。

4. 【经济周期类】资产表现:盈利牵牛,行情走得更扎实更远,政策力度左右了行情的节奏
政策力度比较坚决,因此政策态度的细微变化决定了行情的力度,需求侧证伪则终结了行情:
(1)2016年1-7月,A股急跌后反弹,周期股表现平淡,市场对政策执行力度与推进速度存在预期差,仅2月因“煤 炭276限产”短暂反应一个月。
(2)2016年7月-2017年4月,供给侧改革推进提速,多地政府出台去产能具体措施,国务院也部署督察组赴各 省区市督查,供且供给侧改革带来盈利牵牛,16Q3盈利确认改善信号,钢铁、水泥等周期股领涨。
(3)2017年4-6月,A股下跌,限产政策松动,行业旺季效应逐渐减弱,国内稳增长政策收紧,周期股表现疲弱。
(4)2017年6-9月,“环保限产”政策升级叠加“去产能”政策再次收紧, 6月起环保政策持续升级,环保督查执行力度和广度加大。去产能相关政策再次收紧,“地条钢”取缔态度坚决,新一轮有色、钢铁等周期股领涨。
(5)2017年9-11月,宏观经济需求不达预期,工业增加值、出口等宏观指标低预期,地产需求数据不佳,周期行业为代表的行情结束。

(三)21年“双碳目标”下的周期股行情
1. 2021年供给收缩的背景
区别于此前的需求疲软或绝对产能过剩等逻辑,“碳中和”是2021年供给收缩的重要政策抓手。2020年9月,中国 在第七十五届联合国大会上提出,在2030年实现碳达峰、2060年实现碳中和的“双碳”目标。同年12月,中央经济工 作会议首次将“做好碳达峰、碳中和工作”明确列为2021年八项重点任务之一,标志着这一政策从战略承诺转向系统性 实施。而在这其中,对高耗能、高排放行业实施严格的产能产量约束,是实现“双碳”目标的必经之路。
2. “供给收缩”的主要手段:能耗双控下的限电限产,持续约7个月
21年的“供给收缩”以钢铁行业为表率,“碳中和”目标下限产政策自上而下推动明确,节能减排确定性高且持续性强。自21年年初以来,多个重要会议强调落实“钢铁压减产量”,并部署2021年钢铁去产能“回头看”工作;3月,生态环境部部长突击检查唐山钢企并查处造假。然而,发改委8月发布的数据显示上半年多地能耗强度不降反升,明确要求各地督促采取强力措施。为此,多地主动对包括钢铁、电解铝、水泥、黄磷等在内的碳排放较多的行业采取严格的限电限产措施。
在此期间,部分地方政府为追求短期达标,不惜采取“一刀切”限电限产或“运动式”减碳措施,导致相关产品价格快速上涨,并对正常生产秩序造成显著干扰。直至9月,保供稳价政策密集出台,政策周期暂告段落。
保供方面,9月,煤炭协会发布通知要求强化电煤保供,内蒙古、山西等多地配合煤矿产能核增与释放;稳价方面,10月,国常会部署打击煤炭炒作、完善煤电价格机制,银保监会亦出台政策,严禁银行保险资金参与煤炭投机炒作,保障煤电企业合理融资需求。随保价稳供政策的密集落地,本轮供给收缩至此接近尾声。


3. 2021年:需求侧的配合度如何?
21年随着海外经济体陆续从疫情中恢复,中国自20年下半年出口全球的供应链优势有所削弱,21年自3月起制造 业PMI新出口订单下行、出口增速回落、制造业PMI在21年3-10月持续回落并跌至荣枯线以下。
此外,隐性债务收紧及地产主动调控使得地产、建筑业产业链的整体放缓,疫情反复影响了消费和服务业的需求场景,21年也难以形成强力的支撑。因此,21年总量经济的体感一般,未能从需求侧有强贝塔的带动作用,A股盈利也处于下行周期。

在总量贝塔缺乏弹性的背景下,个别受供给收缩影响的周期性行业盈利弹性则更为突出。以限产主导的钢铁行业为例,21年钢铁行业库存去化、铁矿石价格下跌而普钢价格上涨,吨钢毛利持续受益。

4. 【经济周期类】资产表现:辐射度有限,但涨幅最高
21年煤炭、钢铁等典型行业的累计涨幅超过80%。上半年叠加了海外复苏预期+国内供给收缩:全球疫后经济体大规模刺激政策,同时国内“双碳”目标强化了高耗能大宗商品供应收紧预期。8月后则更多以供给侧逻辑主导:国内“能耗双控”政策加码引发多地拉闸限电,导致工业品价格飙升,周期股随之迎来陡峭上涨。
但这一轮总量经济的需求弹性一般,【经济周期类】行业的辐射广度有限,比如受建筑地产行业拖累的建材表现 平淡。
政府打击投机、政策预期修正,是行情休息或终结的原因。5-7月的调整主要由前期商品价格过快上涨触发,高昂成本抑制中下游需求,进而引发了政策强力干预,5月国常会连续部署保供稳价、打击投机;9月中旬后,政策层面 保供稳价措施的密集出台修正了供给收缩预期,叠加交易层面积累较多浮盈引发的获利了结压力,行情结束。

(四)历史供给收缩下【经济周期类】资产行情的主要结论
1. 市场对于政策力度,每一轮都有从“将信将疑”到逐步确认的过程,股价滞后于政策定调
2010年5月国务院就明确 “节能减排”的决心,但市场对政策力度持续存疑、直至6-7月才逐渐形成共识;15年11 月“供给侧改革”提出,16年2月仅短暂反应1个月,16年7月大幅升温;21年初粗钢压产政策出台,3月大幅上涨。
市场不信的主要原因,是供给收缩的政策难度是比较大的。一方面,落后产能淘汰、冗余人员安置等多个环节的 推动难度较大;另一方面,淘汰落后产能与地方政府以追求增长为主要目标的政绩考核相悖,推动意愿不足。
政策观察的分水岭,历史上包括“电耗”、“能耗双控”纳入地方政府考核,国家发改委强化督查力度等等,使 得市场明确政策推进的毅力与决心,这是相关板块行情的主要催化剂。

2. 股价上涨配合的基本面信号——工业品涨价、或资产周转率提升
从周期行业股价的启动时点来看,由于总需求不足、供给过剩是核心矛盾,因此即使产量下降、股价也并不敏感;股价的上涨需要看到直接的“涨价信号”,工业品股价拐点大致同步于工业品涨价拐点、资产周转率提升拐点。
2010年拉闸限电期间,钢铁、有色金属等行业股价上涨拐点滞后于产量下降时点、大致同步于周期品价格上涨 拐点。5月起钢铁、铝产量已经开始下滑,但7月行业股价才开始上涨。
2010年水泥行业股价上涨同步于资产周转率提升。水泥行业的供给过剩相对严重,在09年总需求扩张的过程中 资产周转率却一直在下降,价格也缺乏上涨弹性。但是水泥股的行情表现同步于资产周转率的改善时点,也就是市场 确认了供给收缩对生产效率的促进作用、即使工业品涨价平平也会受益。
16-17年供给侧改革期间,钢铁、水泥等行业股价拐点同步于价格拐点,也与“资产周转率”抬升时点相吻合。


3. 【经济周期类】资产表现:以供给收缩主导的行业为主,但需求侧若形成配合,辐射面更广
2010年7月-10月,有色金属、煤炭、建材、化学原料整体表现更好,主要共性是:价格弹性大、利润率改善、 低PB。
16-17年供给侧改革期间,主要的直接受益行业包括水泥、钢铁、化工、造纸、煤炭。不过由于同步宽财政棚改货币化传导至了需求侧地产链的改善,地产链的家电、消费建材,甚至经济广谱受益的白酒都有不错的股价表现,是几轮行情中广度最大的一轮。
21年双碳限产区间,由于缺乏需求侧贝塔的配合、叠加核心资产因筹码结构恶化下行,【经济周期类】资产的行业广度最小,仅钢铁、煤炭、玻璃等直接限产行业受益。


4. 终结行情的主要因素是:政策退潮、需求证伪,有时候会领先于价格的拐点
不同于启动时点的“涨价信号”,周期股行情的终结往往是在政策出现松动,或需求端证伪。周期股行情的启动需 要看到涨价,打消市场在政策推行初期的疑虑。而当相关政策乏力或者需求端预期降温时,支撑板块上涨的供需逻辑 已然瓦解,市场通常无需再等待工业品“价格拐点”的出现来证伪。
观察三轮行情终结,“政策退潮”、“需求证伪”是比“价格拐点”更具前瞻性的信号。10年的行情以政府出手叫停“拉闸限电”告终。由于“拉闸限电”对工业生产产生即时影响,因此行情终结伴随着政策、股价、价格三者拐点几乎同时出 现,如钢铁、水泥等。而铝价受国际市场支撑拐点不明显,但政策退潮足以使其股价下跌。
16-17年4月行情终结于“去产能”松动,钢铁、水泥、铝业等前期受影响较大的行业基本在17年3月发改委首次透 露放松“去产能”的信号时,就已经趋近终结。但此时工业品的价格并无明显回落。
17年6月-9月中旬的行情在“需求乏力”的背景下难以持续。市场对总需求的悲观预期同样破坏了行情支撑逻辑, 进而也能够观察到股价没有等待价格拐点的信号而先行退潮。17年9月的行情终结后地产数据低迷,房地产成交面积下探,同时地产投资同比加速下滑。
21年的行情以保供稳价政策的密集出台而告终。为了纠偏地方式“一刀切”限电限产或“运动式”减碳,9月后保供稳 价相关政策频出,“碳中和”供给约束预期因能源保供优先级提升而弱化,新增产能释放的预期也动摇了价格持续高位 的信心。

(五)回到本轮,如何看本轮“反内卷”的后续行情?
1. 虽然本质都为“供给侧”调节,但本轮“反内卷”主要涉及的行业与历史上限电限产行业有所不同,除了传统意义上一些恶性竞争降价的工业品之外,还存在光伏、汽车等新的领域,这些行业并没有历史经验参考。
与历史上相似,由于牵扯各方利益、落实难度较大,本轮市场对于“反内卷”的形式和力度也存在观望期。行情斜率的提升还需要看到类似于历史上“壮士断腕”的政策信号(政策级别提升、纳入地方政府考核、中央督察等等)。
2. 工业品的行情启动可以直观观察价格,而光伏、新能源车等行业可以观察产量增速,以及资产周转率,股价往往领先于利润增速或ROE的拐点。
如果政策持续,单靠供给收缩也可以实现相关行业的资产周转率上升、价格上涨、利润修复,构成结构性机会。 从历史经验来看,利润率和周转率能够提升的行业股价弹性更大。
3. 需求侧的验证影响“反内卷”的广度与深度,今年仍需观察年内广义财政/GDP的比重能否进一步提升。
历史上10年、21年供给侧行情缺乏需求侧配合,则持续性和广度都有局限性;而16-17年存在需求侧共振,【经济周期类】资产的普遍表现得到辐射和扩散。
本文作者:广发证券刘晨明,本文来源:晨明的策略深度思考,原文标题:《【广发策略刘晨明&郑恺】反内卷:历史行情复盘》。
风险提示及免责条款
市场有风险,投资需谨慎。本文不构成个人投资建议,也未考虑到个别用户特殊的投资目标、财务状况或需要。用户应考虑本文中的任何意见、观点或结论是否符合其特定状况。据此投资,责任自负。

