2024年1月19日,河南方城县英才学校发生火灾,13名学生不幸遇难。一年多过去了,遇难学生家长范永归仍在等待一个答案。12月9日,他告诉奔流新闻记者,这起被称为“教育设施重大安全事故罪”的案件,调查进展至今未公布,两次开庭均临时延期。

儿子遇难,煎熬中等来一份赔偿协议
时间回溯到2024年1月19日深夜,河南南阳市方城县独树镇砚山铺村英才学校的一间宿舍突发火灾,这场悲剧造成13名学生遇难、4人受伤,遇难孩子平均年龄仅9岁,范永归9岁的儿子小南(化名)是遇难者之一。

“我相信儿子也希望我这么做,讨要一个属于他的公道。”范永归向奔流新闻记者展示儿子获得的各种奖状时说。
火灾是2024年1月19日夜里发生的,1月20日上午8时许,范永归才接到村里的电话让他赶回去。“直觉告诉我出事了。”范永归和爱人从广东东莞乘坐最早的航班往河南赶,“路上看到儿子班级群里说了着火的事情……”讲到这里时,范永归陷入了沉默。
刚下飞机,范永归一家就被安抚小组接到方城县的宾馆。“当时我们13个家长被分别安排在不同的宾馆。我知道孩子出事了,我只想看到孩子。”范永归称,当时被要求抽血化验DNA,之后就是等待。“这期间我多次要求见孩子,他们以各种理由拖着,说还有家长没到,DNA结果没有出来,那几天对我们来说太煎熬了。”
2024年1月22日,范永归等来的并不是孩子的消息,而是一份赔偿协议。

“不签协议见不到孩子,我能怎么办?”
范永归告诉奔流新闻记者,协议的甲方是方城县独树镇英才学校,乙方为遇难学生家属。“协议写着,学校向家属支付一笔赔偿金,涵盖死亡赔偿金、丧葬费、精神抚慰金等费用。但要求我们收到赔偿款后,不得就此事再向任何主体主张权利,不得干扰学校正常教学秩序,且必须做到‘不诉不访’,否则需承担全部法律责任。此外,协议还特别强调双方负有保密义务,禁止将协议内容外泄。”
“当时不签协议就见不到孩子,我能怎么办?”1月22日晚8时许,范永归签了协议,一小时后在方城县殡仪馆见到了孩子。
火灾发生后,这所寄宿制民办学校停止办学,7名相关责任人被依法控制。2025年12月10日,网友发布了一段涉事事件录音,内容为2024年1月22日与安抚小组人员的对话:“11点半前签订协议,可再追加十万元,同时可立即与孩子见面。”
两次开庭皆延期,何时等来真正开审?
将孩子安葬后,范永归踏上了一条为孩子讨回公道的路。“我试着去工作,试着去放下,但我做不到,似乎孩子一直在提醒我,应该为他要一个说法。”
维权路上,只有初中文化的范永归查阅法律书籍,写了一封又一封上诉书,并寻求律师帮助。

2025年10月23日,范永归收到方城县人民法院的传票:“教育设施重大安全事故罪”一案于10月29日开庭。范永归原本以为事情有所进展,正与律师沟通此事时,法院以对方律师没时间为由延期开庭。11月20日,他再次收到该法院传票,通知11月24日开庭,但等来的又失望。
范永归告诉奔流新闻记者:“我的律师11月23日就到了,结果当晚10点多收到通知,称方城县人民检察院23日下午提交了新的证据,延期开庭。”
一次次的等待与变数,让范永归始终无法释怀。“事情过去一年多了,我们的诉求很简单,就是希望相关部门能公布调查结果。”
事发一年多,调查结果至今未公布

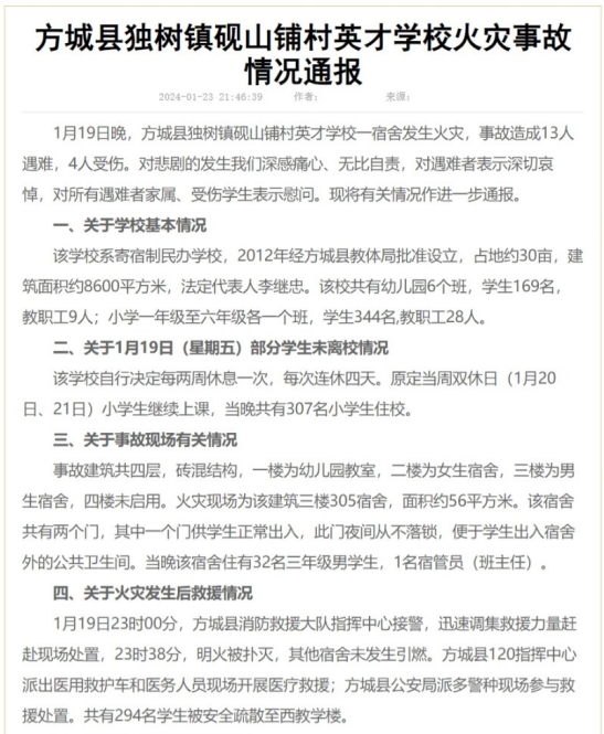
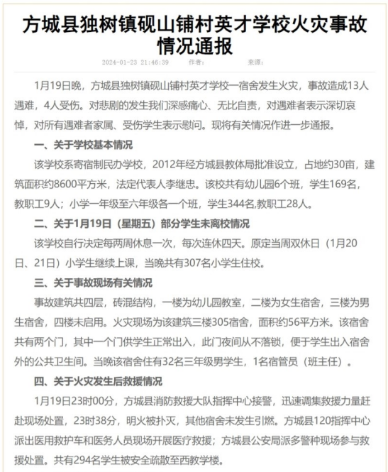
2024年1月23日,方城县英才学校火灾事故处置指挥部发布的《方城县独树镇砚山铺村英才学校火灾事故情况通报》称,目前,河南省调查组正在对事故原因、事故性质、消防器材配备等情况进行全面调查,调查结果将及时公布。涉事学校7名相关责任人员已被依法控制。纪检监察部门同步启动问责调查,对涉及失职失责人员将依法依规依纪严肃追责问责。
“时至今日,调查进展等情况一直没有公布。”范永归说。
12月10日下午,奔流新闻记者采访方城县教体局时,工作人员称事件由方城县政府统一答复。记者多次联系方城县政府,公开电话均无法接通。
原标题:《河南方城校园火灾发生一年多仍未公布调查结果,遇难学生家长:给我们一个交代!》

